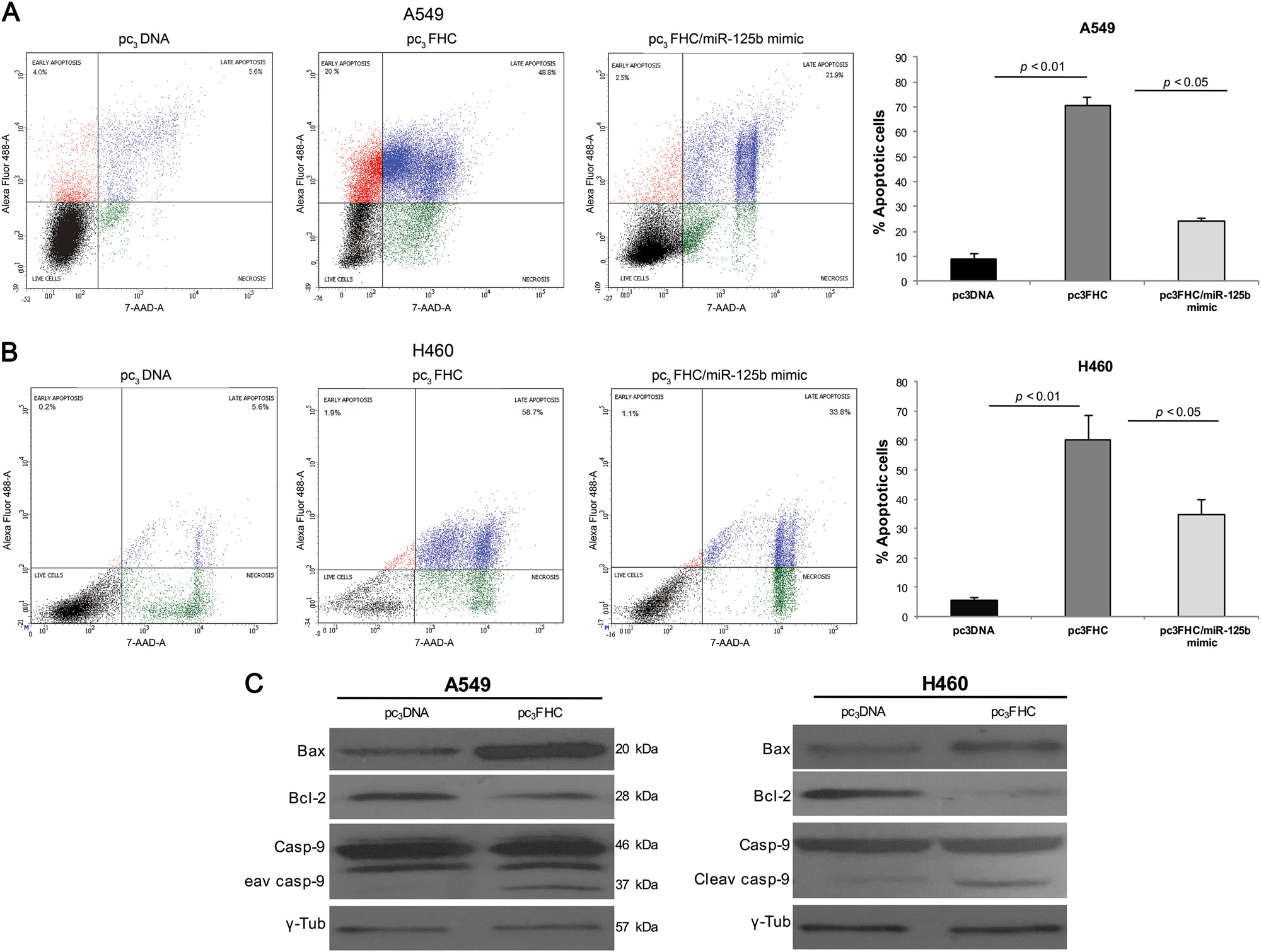
Fig. 4: FHC over-expression promotes intrinsic apoptosis in NSCLC cells.

Representative plots of Annexin V/7-AAD apoptosis assays in A549pc3DNA, A549pc3FHC, A549pc3FHC/miR-125b mimic (left), and graphical data of total apoptotic cells (%) in each sample (right) (a). Representative plots of Annexin V/7-AAD apoptosis assays in H460pc3DNA, H460pc3FHC, H460pc3FHC/miR-125b mimic (left) and graphical data of total apoptotic cells (%) in each sample (right) (b). FACS analysis was performed on three independent biological replicates. Western blot analysis of three independent biological replicates of BAX, Bcl2, Caspase-9, and cleaved Caspase-9 protein levels in A549pc3DNA, A549pc3FHC and H460pc3DNA, H460pc3FHC. *P < 0.05 (c)