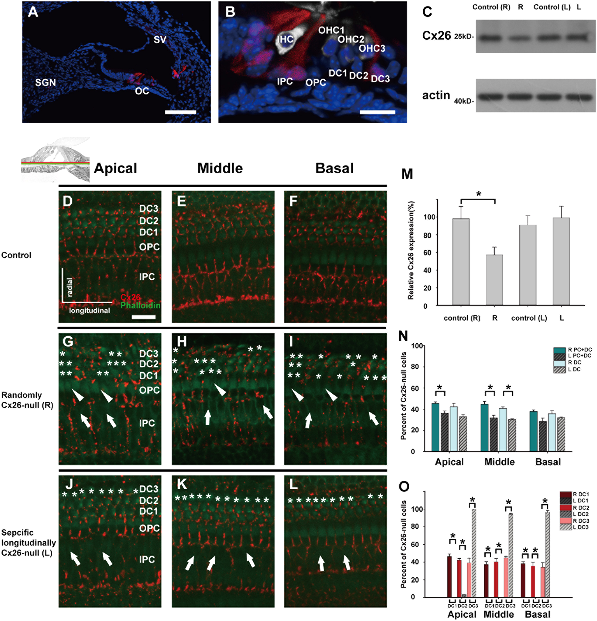
Fig. 2: Cx26 expression patterns in different experimental groups.

a, b The tdTomato staining (red) shows that Cre was activated in cells in the cochlea (a) and the organ of Corti (OC) (b). c Representative western blot results show Cx26 expression in the control groups, the randomly Cx26-null group (R group, R), and the specific longitudinally Cx26-null group (L group, L) at P7. d–f Cx26 immunolabeling in the apical, middle, and basal turns of the control group, respectively. g–i Cx26 immunolabeling in the apical, middle, and basal turns of the R group, respectively. j–l Cx26 immunolabeling in the apical, middle, and basal turns of the L group, respectively. Asterisks indicate the Cx26-null DCs. The white arrowheads indicate the region of Cx26-null OPCs, whereas the white arrows indicate the region of Cx26-null IPCs. m Relative expression of cochlear Cx26 at P7 (n = 4 in each group) in the control and experimental groups. n Cx26-null cell counts at P7 in different turns of the cochlea from different experimental groups (n = 3 in each group). o Cx26-null DC counts at P7 (n = 3 in each group). *Significant difference between two groups (P < 0.05). SV striae vascularis, SGN spiral ganglion neuron. The scales in panels a, b, and d represent 100, 30, and 30 µm, respectively