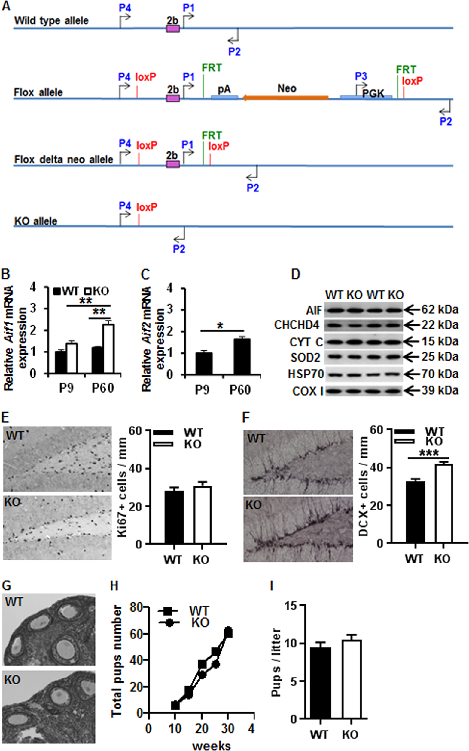
Fig. 1: Generation of conditional AIF2 KO mice.

a The Aif2 genome locus (WT allele) was modified in embryonic stem cells using the targeting vector. LoxP recombination sites (red bars) along with an FRT (green bar)-flanked neomycin-selection cassette were introduced flanking exon 2b (flox allele). The expression of FLP recombinase results in the removal of the neomycin cassette (flox delta-neo allele). Expression of the Cre recombinase resulted in the excision of exon 2b (KO Allele) and a frameshift, generating a null allele. FRT flippase recognition target sites, FLP flippase. Primer pair P1/P2 distinguishes WT from flox delta neo; primer pair P3/P2 identifies the flox allele; primer pair P4/P2 distinguishes WT from KO. b The relative mRNA expression showed that there was a significant increase in Aif1 mRNA when the Aif2 mRNA was knocked out in P60 adult mice compared to WT littermates (1.19 ± 0.07 in P9 vs. 2.26 ± 0.17 in P60 Aif2 KO; **p < 0.01) (P9 WT: n = 7; P9 Aif2 KO: n = 8; P60 WT: n = 4; P60 Aif2 KO: n = 10). c There was a significant increase in the relative expression of Aif2 mRNA in WT mice at P9 and P60 (1.00 ± 0.12 in P9 vs. 1.64 ± 0.13 in P60; *p < 0.05) (P9: n = 7; P60: n = 4). d Representative western blot analysis of AIF, CHCHD4, cytochrome C (CYT C), SOD2, HSP70, and complex-I 39 kDda subunit (COX I) in both WT and KO mice at P9 under physiological conditions. e Representative Ki67 immunostaining in the dentate gyrus of the hippocampus at P60 and quantification of Ki67-positive cells showing no difference between WT and KO. f DCX staining in the dentate gyrus. The number of DCX-positive cells was 27% higher in the KO mice (n = 8) compared to WT mice (n = 13). g The photomicrographs show representative ovarian follicles for both WT and KO mice at P60 (n = 4 for WT and n = 6 for KO). h The total number of pups over time, starting from 10 weeks, for WT and KO mice. i The average number of pups per litter in WT (litters = 5) and KO mice (litters = 4)