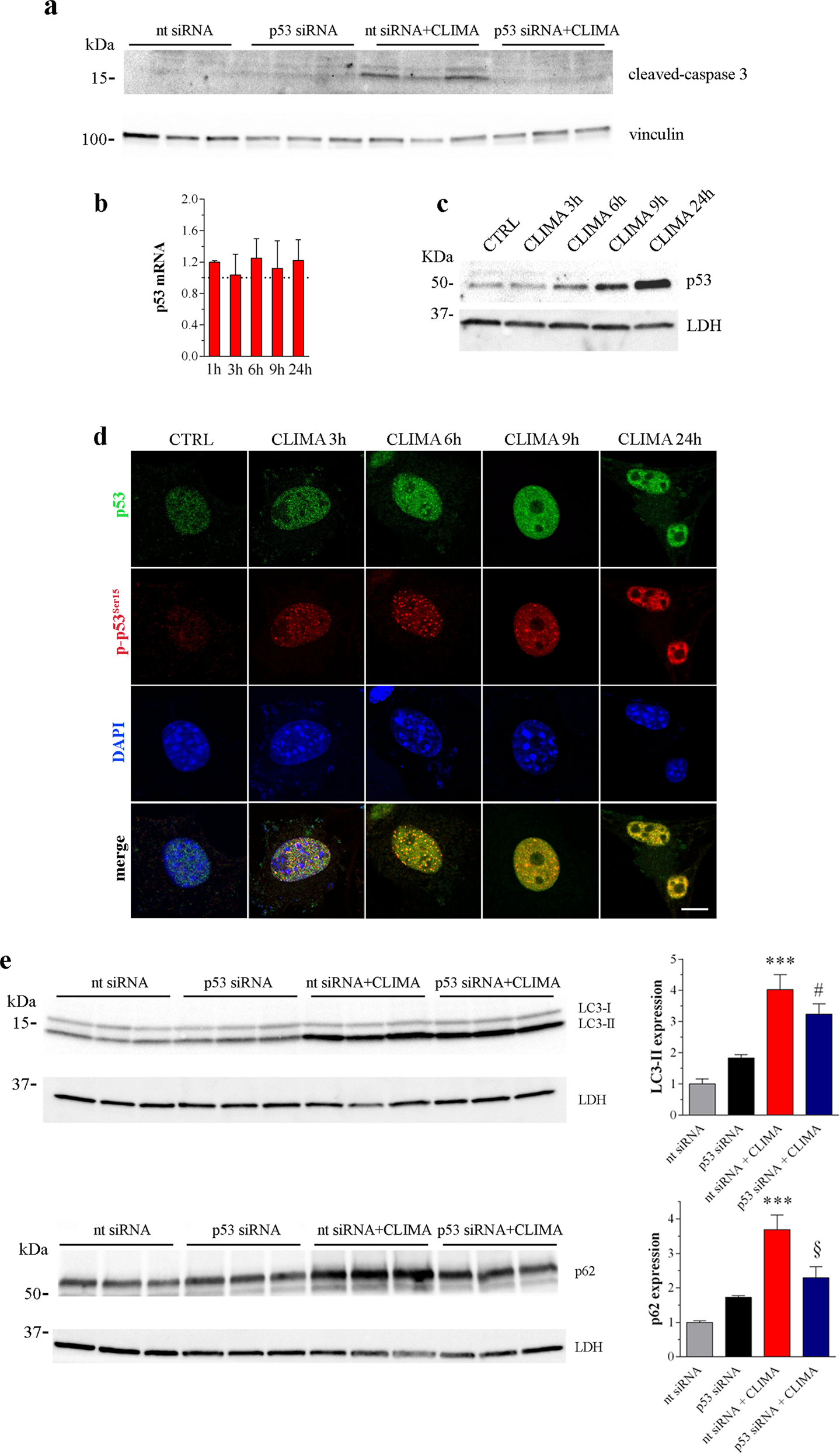
Fig. 6: p53 is involved in the climacostol regulation of autophagy.
From: Dysfunctional autophagy induced by the pro-apoptotic natural compound climacostol in tumour cells

a Western blotting images of cleaved-caspase 3 expression in B16-F10 cells transfected for 48 h with a p53-specific (p53 siRNA) or a non-targeting siRNA (nt siRNA), followed by vehicle or climacostol (CLIMA) treatment (24 h, 30 μg/ml). Vinculin was used as internal standard. b–d B16-F10 cells were cultured with 30 μg/ml CLIMA or control vehicle (CTRL) for increasing times. b mRNA levels of p53 gene, as measured by real-time PCR. Results are expressed as fold change of control (dashed line), set as 1. c Western blotting images of p53 expression. LDH was used as internal standard. d Confocal immunofluorescence imaging of total p53 and p53 phosphorylated at Ser15 site (p-p53Ser15). Scale bar: 10 μm. DAPI was used for nuclei detection. e Western blotting images of LC3 and p62 expression in B16-F10 cells transfected for 48 h with a p53-specific (p53 siRNA) or a non-targeting siRNA (nt siRNA), followed by vehicle or CLIMA treatment (24 h, 30 μg/ml). LDH was used as internal standard. Right panels: densitometric analysis of LC3-II and p62 relative to their respective standard. Results are expressed as fold change of nt siRNA. ***p < 0.0001 relative to nt siRNA, #p < 0.05 relative to p53 siRNA, §p < 0.05 relative to nt siRNA + CLIMA. Images and data are representative of 3 independent experiments