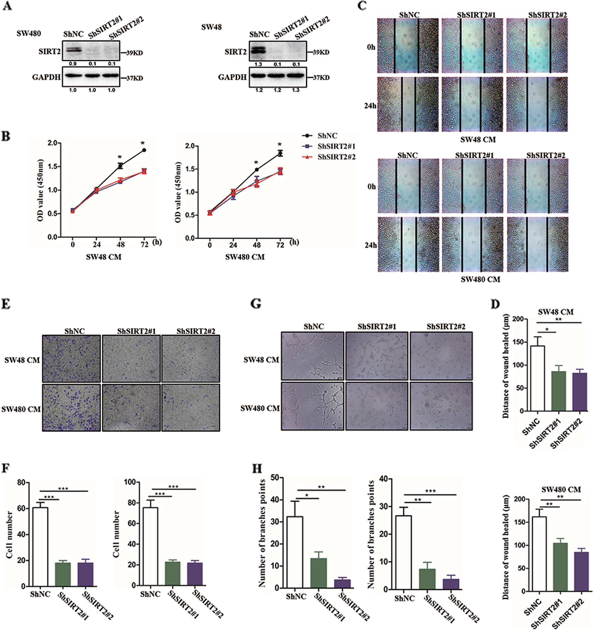
Fig. 2: Inhibition of SIRT2 attenuates tumour-induced angiogenesis.

a Western blot analysis was used to examine the protein levels of SIRT2 in ShNC cells and ShSIRT2 cells. b CCK assay showing the proliferative ability of HUVECs incubated with conditional medium (CM) from ShNC cells or ShSIRT2 cells. Each bar represents the mean ± SD of three independent experiments. *P < 0.05, ***P < 0.001. c, d Wound healing assay showing the migratory ability of HUVECs treated with conditional medium (CM) from ShNC cells or ShSIRT2 cells. The migration distance is shown in the bar graph. Each bar represents the mean ± SD of three independent experiments. *P < 0.05. e, f Transwell assay showing the migratory ability of HUVECs treated with conditional medium (CM) from ShNC cells or ShSIRT2 cells. The number of migrated cells is shown in the bar graph. Each bar represents the mean ± SD of three independent experiments. *P < 0.05, **P < 0.01. g, h Effect of CM from ShNC cells or ShSIRT2 cells on tube formation in HUVECs. The number of tubes counted is shown in the bar graph. Each bar represents the mean ± SD of three independent experiments. *P < 0.05