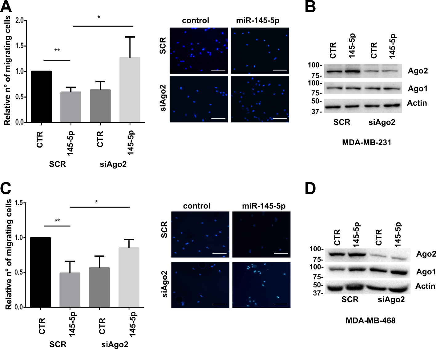
Fig. 4: Ago2 expression is required for miR-145-5p-dependent inhibition of migration.
From: Argonaute 2 drives miR-145-5p-dependent gene expression program in breast cancer cells

a, c Migration assay and relative images from MDA-MB-231 a and MDA-MB-468 c cells transfected with control mimic or miR-145-5p in cells depleted or not of Ago2 protein expression (Scale bars, 100 μm). Data are presented as mean ± standard deviation from three independent experiments; P-values were calculated by two-tailed t-test, *P < 0.05, **P < 0.005. b, d Western blot analysis to evaluate Ago2 and Ago1 protein expression in the same experimental conditions as in a and c