Fig. 6: miR-145-5p exerts Ago2-dependent and -independent activities.
From: Argonaute 2 drives miR-145-5p-dependent gene expression program in breast cancer cells

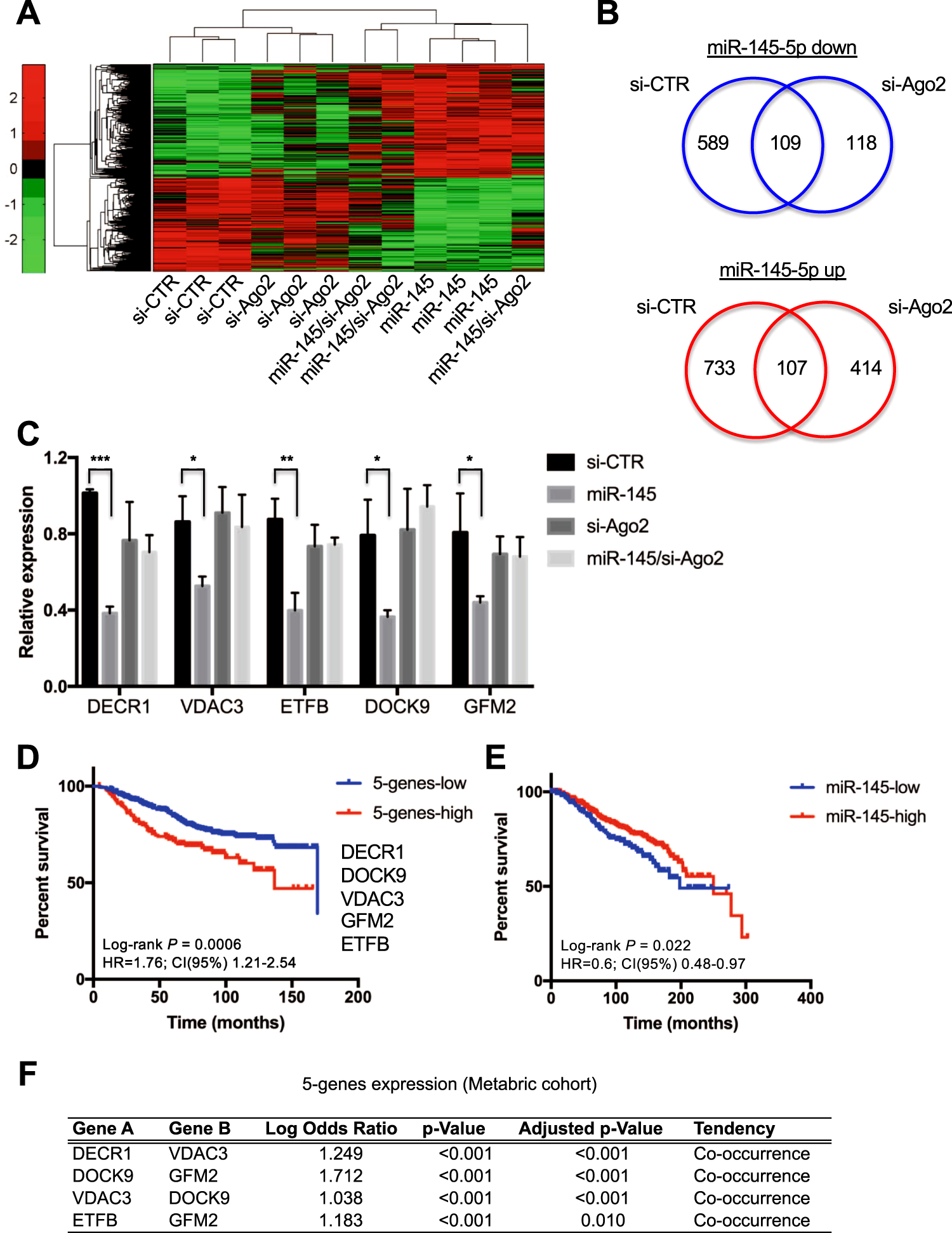
a Expression matrix of transcripts whose expression is modulated by miR-145-5p in Ago2-dependent manner. b Diagrams showing the number of transcripts downregulated (upper panel) and up-regulated (lower panel) by miR-145-5p in presence (si-CTR) and in absence (si-Ago2) of Ago2 expression. c Validation by RT-qPCR of the expression of 5 top modulated miR-145-5p-dependent genes in the indicated experimental conditions, performed on three biological replicates. d Kaplan–Meier analysis of overall survival has been performed on a compendium of breast cancer microarray datasets deposited in the KMplot database, using a signature comprising the 5 transcripts most strongly modulated by miR-145-5p. e Kaplan–Meier analysis of overall survival has been performed on the Metabric cohort of breast cancer evaluating miR-145-5p expression levels. f Co-occurrence analysis of the overexpression of the 5 genes most strongly modulated by miR-145-5p in the Metabric breast cancer cohort performed using the cBioPortal cancer genomics database