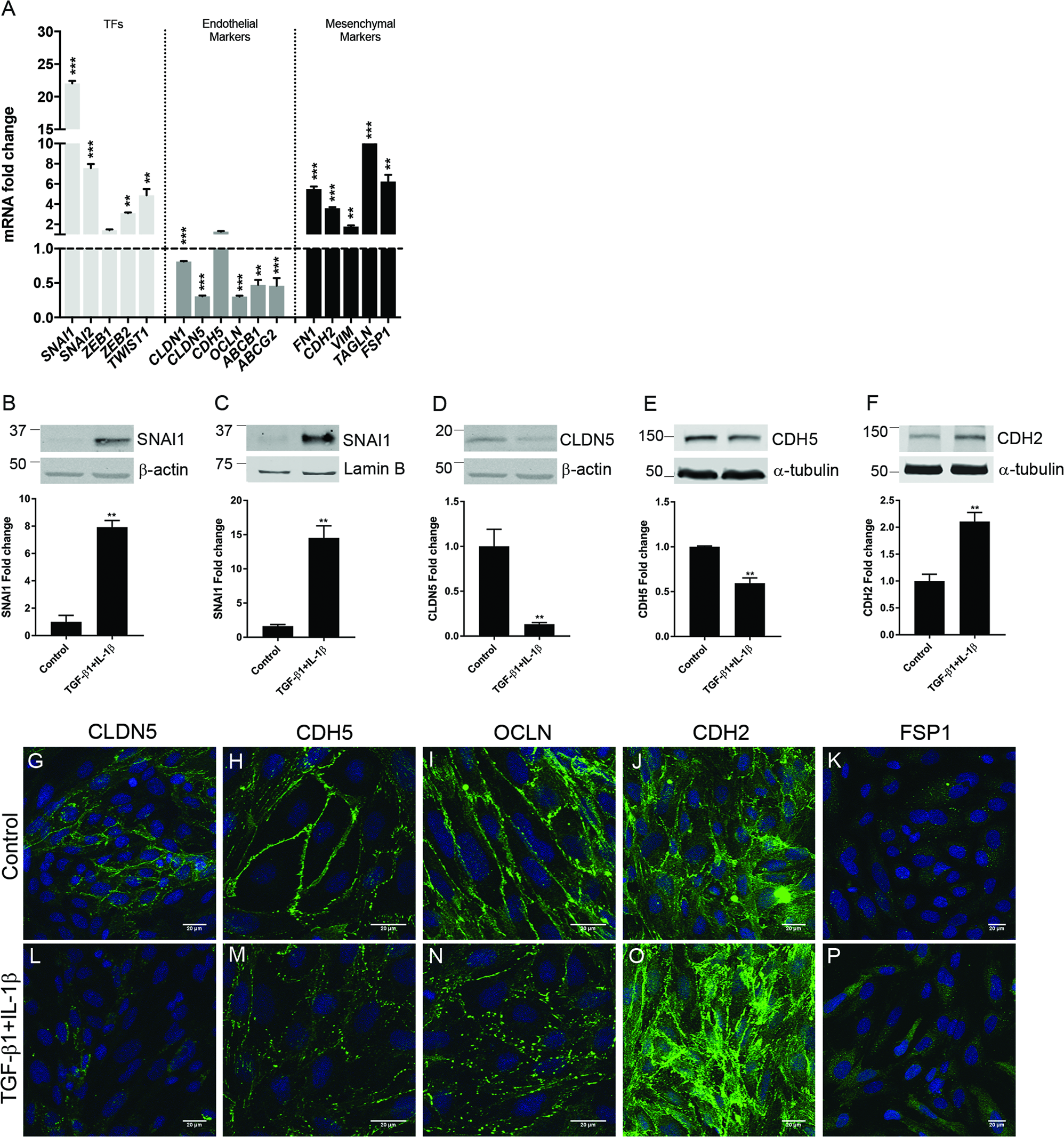
Fig. 2: Inflammation induces EndoMT in BECs.

a Confluent BECs were stimulated with TGF-β1 and IL-1β as described in the materials and method section, mRNA expression levels of different EndoMT-associated TFs, and endothelial or mesenchymal markers were determined by qRT-PCR. Values were normalized to GAPDH and plotted as fold change relative to control (dotted line). b–f TGF-β1- and IL-1β-stimulated BECs total and nuclear protein levels of SNAI1, CLDN5, CDH5, and CDH2 was assessed by western blot and expressed as fold change compared to control cells. Values were normalized to β-actin, α-tubulin or Lamin B levels. g–p CLDN5, CDH5, OCLN, CDH2, and FSP1 protein expression was assessed by immunofluorescence and imaged under the confocal microscope (scale bar 20 µm). Data presented are the mean of triplicate values ± SEM of three independent experiments. Statistical analysis was performed using Student’s t-test or one-way ANOVA, where *p < 0.05, **p < 0.01, ***p < 0.001 with post-hoc Bonferroni correction