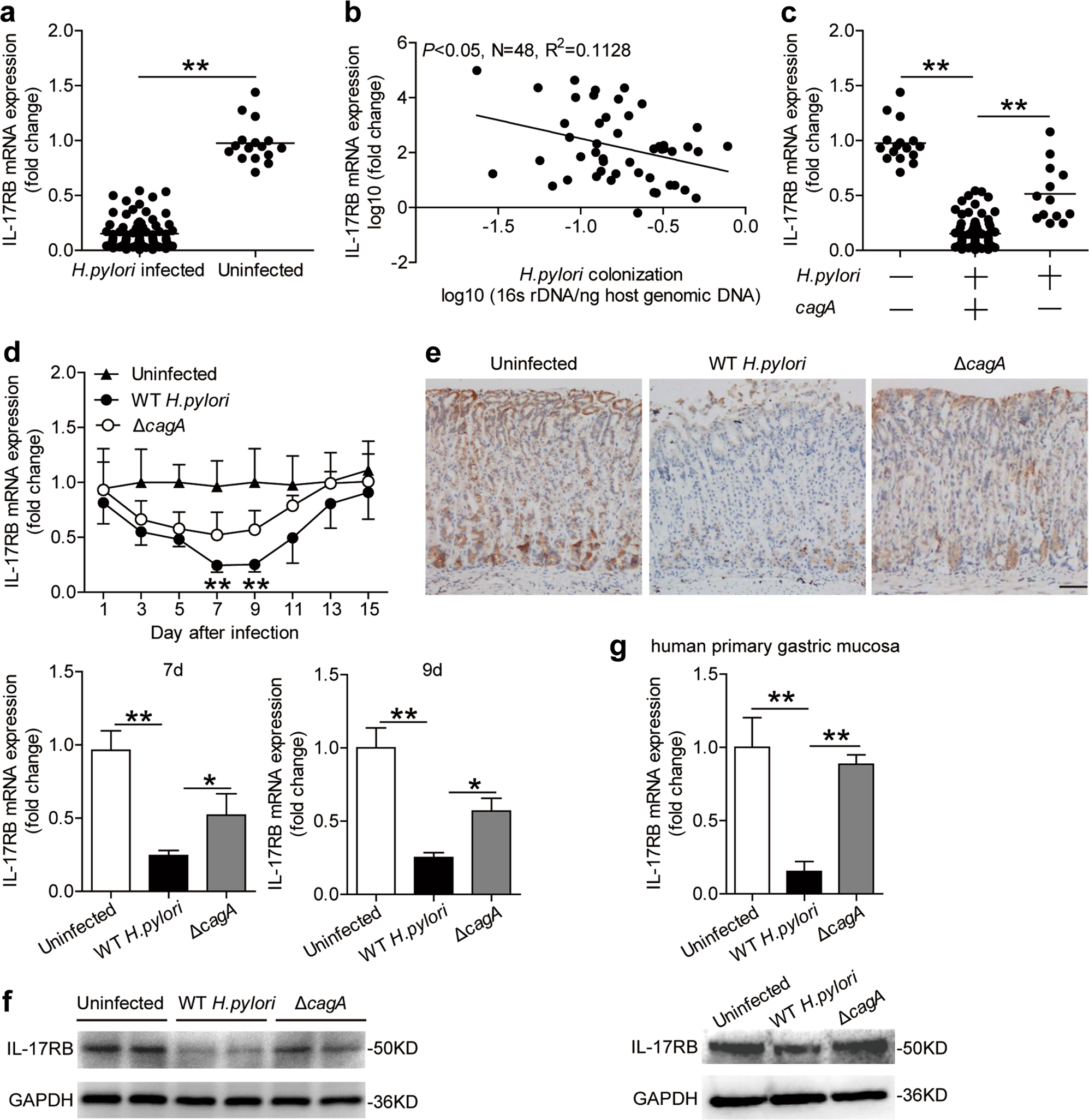
Fig. 1: IL-17RB is decreased in gastric mucosa of H. pylori-infected patients and mice.

a IL-17RB mRNA expression in gastric mucosa of H. pylori-infected (n = 80) and uninfected donors (n = 16) were compared. b The correlation between IL-17RB mRNA expression and H. pylori colonization in gastric mucosa of H. pylori-infected donors was analyzed. c IL-17RB mRNA expression in gastric mucosa of uninfected (n = 16), cagA+ H. pylori-infected (n = 67), cagA− and H. pylori-infected (n = 13) donors was compared. d Dynamic changes of IL-17RB mRNA expression and IL-17RB mRNA expression on day 7 or 9 p.i. in gastric mucosa of WT H. pylori-infected, ΔcagA-infected, and uninfected mice. n = 5 per group per time point in (d). e IL-17RB protein in gastric mucosa of WT H. pylori-infected, ΔcagA-infected, and uninfected mice on day 9 p.i. were analyzed by IHC. Scale bars: 100 μm. f IL-17RB protein in gastric mucosa of WT H. pylori-infected, ΔcagA-infected, and uninfected mice on day 9 p.i. were analyzed by Western blot. g IL-17RB mRNA expression or IL-17RB protein in WT H. pylori-infected, ΔcagA-infected, and uninfected isolated primary gastric mucosa tissues (MOI = 100, 24 h) from uninfected donors were compared (n = 3) analyzed by real time PCR or Western blot. *P < 0.05, ** P < 0.01, n.s P > 0.05 for groups connected by horizontal lines compared, or compared with uninfected mice