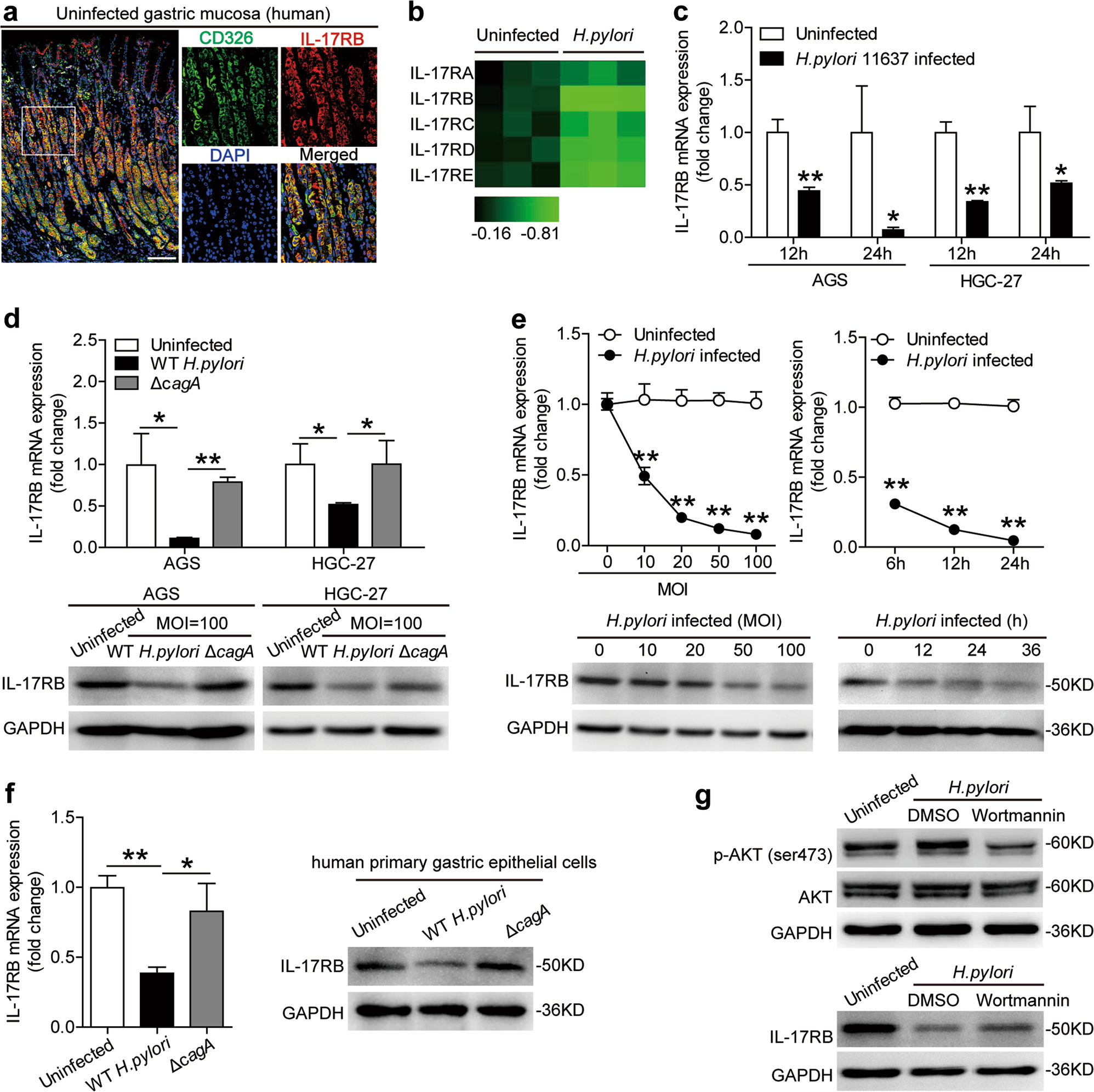
Fig. 2: H. pylori-stimulated gastric epithelial cells (GECs) to downregulate IL-17RB.

a Representative immunofluorescence staining images showing IL-17RB-expressing (red) CD326+ GECs (green) in gastric mucosa of uninfected donors. Scale bars: 100 microns. b IL-17R family member mRNA expression in H. pylori-infected and uninfected AGS cells was compared (n = 3). The heatmap was generated by the software HemI.1.0 based on the Quantitative RT-PCR values, black is used as the baseline of genes expression (baseline is defined as 0) and green represents lower expression. The color scale and fold change values are shown at the bottom of the heatmap. c IL-17RB mRNA expression in H. pylori-infected and uninfected AGS cells or HGC-27 cells (MOI = 100, 12 or 24 h) was compared (n = 3). d IL-17RB mRNA expression and IL-17RB protein in WT H. pylori-infected, ΔcagA-infected, and uninfected AGS cells or HGC-27 cells (MOI = 100, 24 h) were analyzed by real-time PCR and Western blot. e IL-17RB mRNA and IL-17RB protein expression in H. pylori-infected and uninfected AGS cells with different MOI (24 h) or at different time point (MOI = 100) were analyzed by real-time PCR and Western blot (n = 3). f IL-17RB mRNA and IL-17RB protein expression in WT H. pylori-infected, ΔcagA-infected, and uninfected primary GECs (MOI = 100, 24 h) were analyzed by real-time PCR and Western blot (n = 3). g AGS cells were pre-treated with Wortmannin (a PI3K inhibitor) and then stimulated with WT H. pylori (MOI = 100) for 24 h. AKT and p-AKT and IL-17RB proteins were analyzed by Western blots. *P < 0.05, **P < 0.01, n.s. P > 0.05 for groups connected by horizontal lines compared