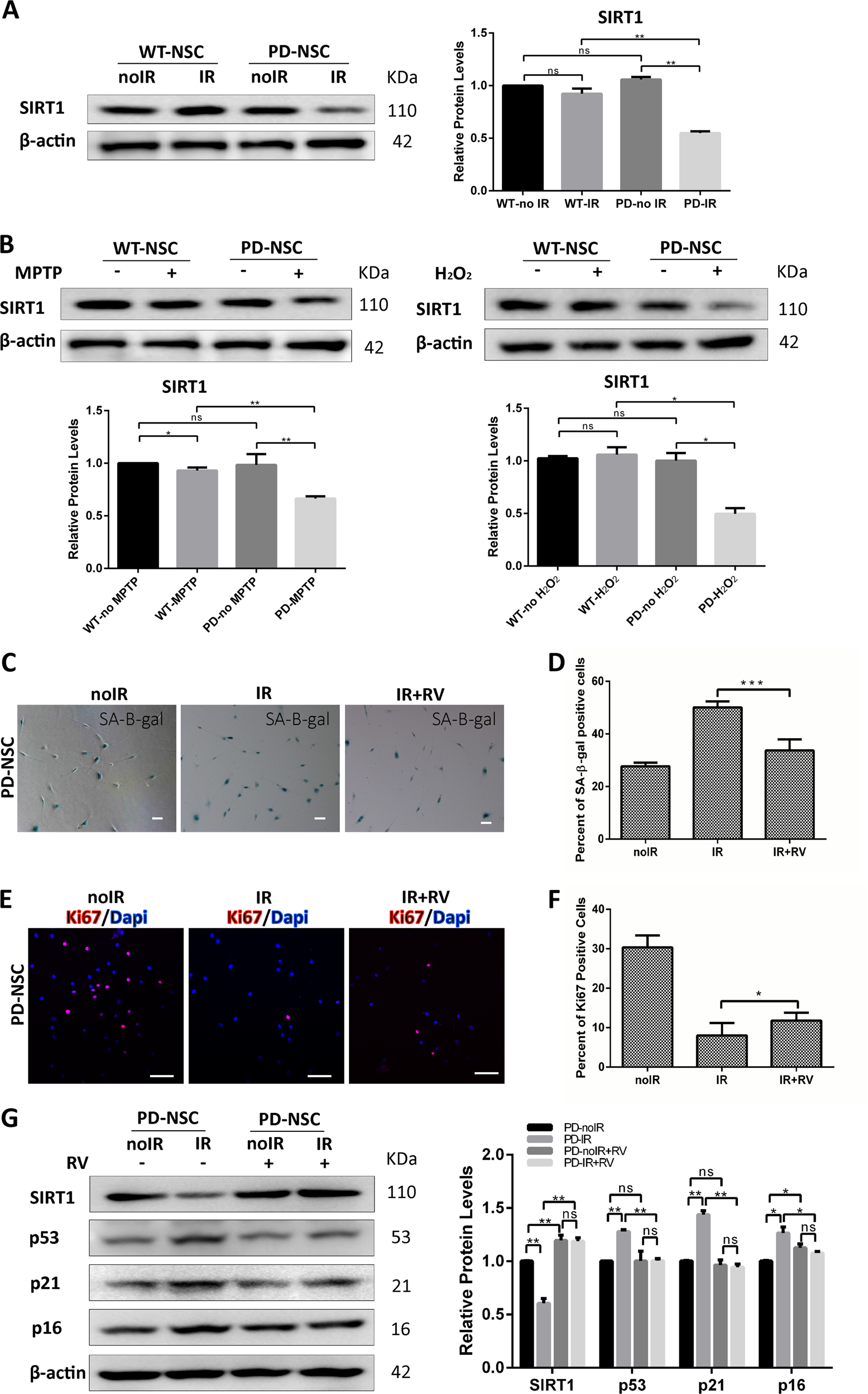
Fig. 2: SIRT1 was downregulated in PD-NSCs by various stresses, which was attributable for the premature aging phenotypes.

a, b SIRT1 expression in PD-NSCs was significantly reduced by various stresses including IR, MPTP, and oxidative stress treatment, analyzed by western blotting and densitometry. WT-NSCs and PD-NSCs were treated with 10 Gy of IR, 500 μM MPTP, and 100 μM H2O2, respectively, and then cultured for 48 h before western blot. c, d IR-induced cell senescence was largely attenuated by activation of SIRT1 in the presence of 3 μM resveratrol. e, f Resveratrol partially rescued the declined proliferative capacity (Ki67 staining) of PD-NSCs after IR treatment. g Induction of aging-related genes in PD-NSCs by IR treatment was prevented by resveratrol, analyzed by western blotting and densitometry. All data were obtained from at least three independent experiments; mean ± SD, *P < 0.05, **P < 0.01, ***P < 0.001, ns not statistically significant, Student’s t-test. Scale bar: 100 μm