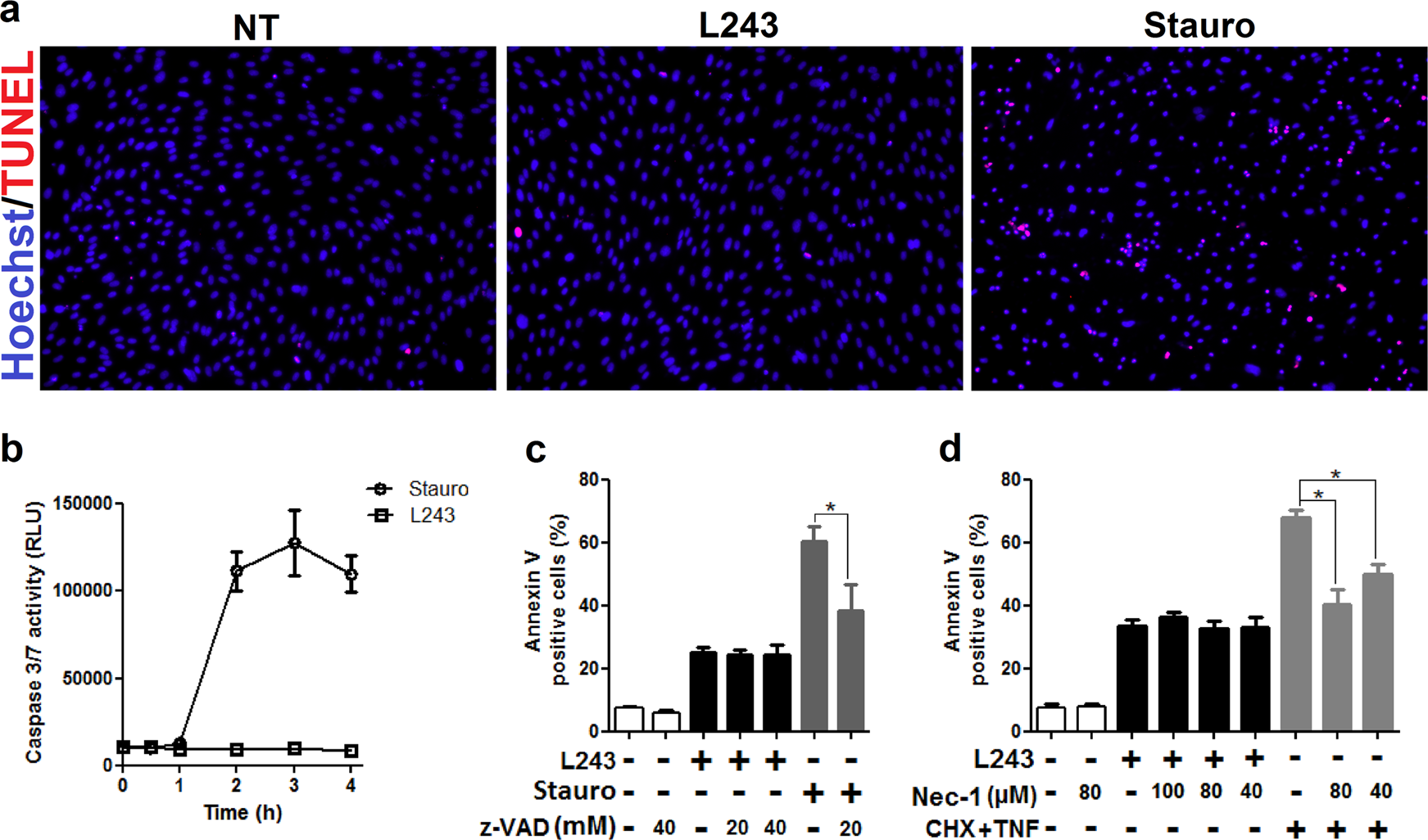
Fig. 4: HLA-DR-dependent cell death in ECs is not mediated via apoptosis or necroptosis.

a, b After pretreatment with IFN-γ for 4 days, HUVECs were incubated with L243 (ā”) or 50ānM Stauro (o) for 4āh (Nā=ā3). a Cells were subjected to the TUNEL assay as described in Materials and methods. b Activities of caspases were assessed with the Caspase-GloĀ® 3/7 assay system in a luminometer. c After treatment with zVAD for 30āmin in order to block apoptosis, HUVECs were treated with L243 or stauro (50ānM) for up to 4āh (Nā=ā3). d After pretreatment with Nec-1 for 30āmin to block necroptosis, HUVECs were incubated with L243 or CHX plus TNF for 4āh (Nā=ā3). Data are presented as meanā±āSEM. *Pā<ā0.05. RLU relative light units, Stauro staurosporine