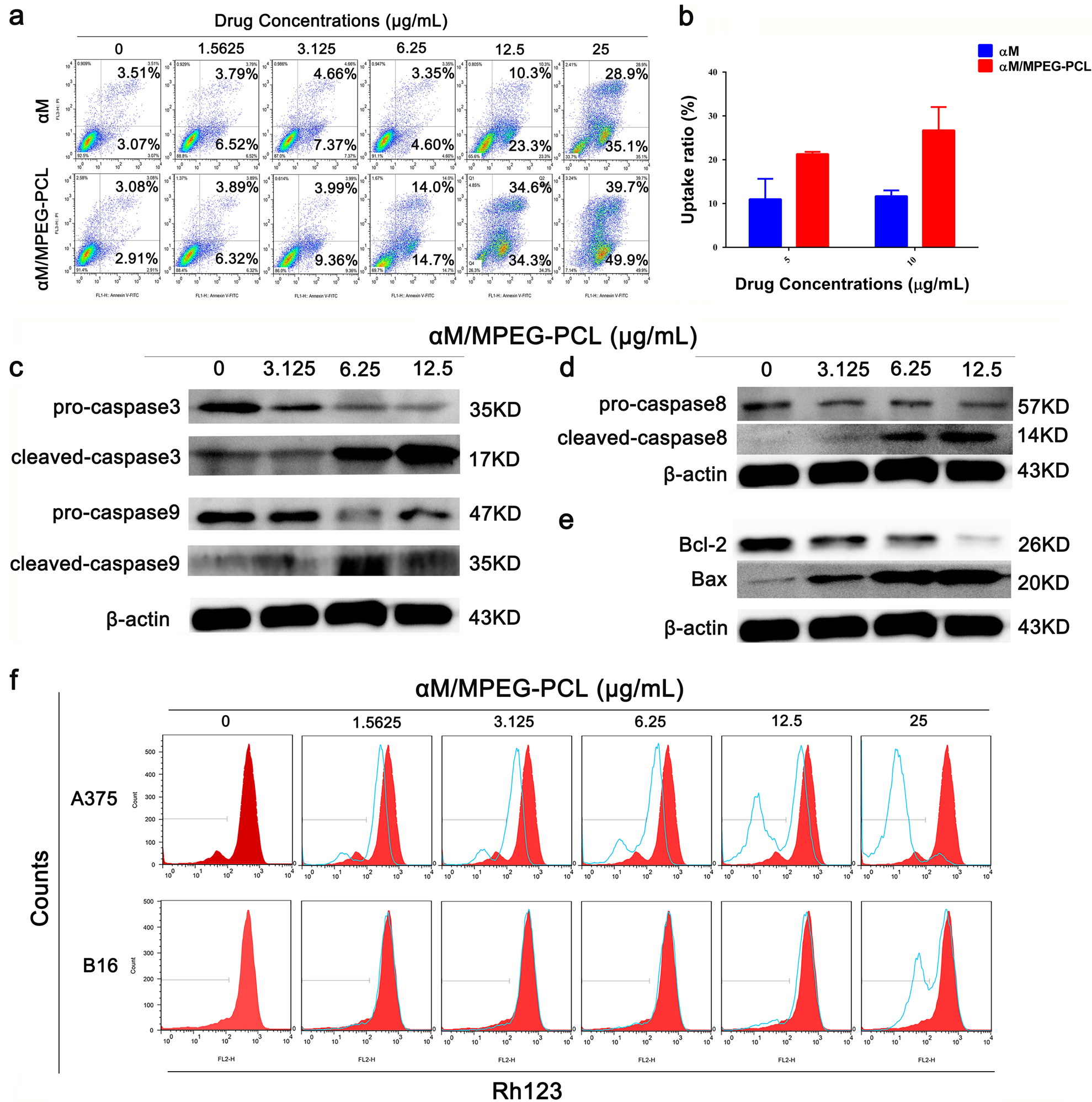
Fig. 6: Apoptosis-induced effect and cellular uptake in A375 cells by the free αM and the αM/MPEG-PCL nanomicelles, as well as the mechanisms of the αM/MPEG-PCL nanomicelles anti-melanoma in vitro.

a PI and Annexin V dual-labeling technique analyzed the apoptotic effect in A375 cells, the αM/MPEG-PCL nanomicelles showed higher cell apoptosis rates than the free αM. b A375 cells uptake drug assay. The αM/MPEG-PCL nanomicelles group’s cells uptake almost twice as much as the free αM group. c The variation in the mitochondrial membrane potential (Ψm) in melanoma cells by the αM/MPEG-PCL. d Upregulation of Bax (pro-apoptosis protein) and downregulation of Bcl-2 (anti-apoptosis protein) in A375 cells treated the αM/MPEG-PCL. e The variation of caspase-3 and caspase-9 protein level were determined via western Blot in A375 cells. The results showed that the αM/MPEG-PCL could induce A375 cells apoptosis by activating caspase-3 and caspase-9. f The caspase-8 protein level associated with the exogenous apoptosis pathways were altered by the αM/MPEG-PCL micelles in A375 cells. β-actin was used as an internal standard in d, e, and f