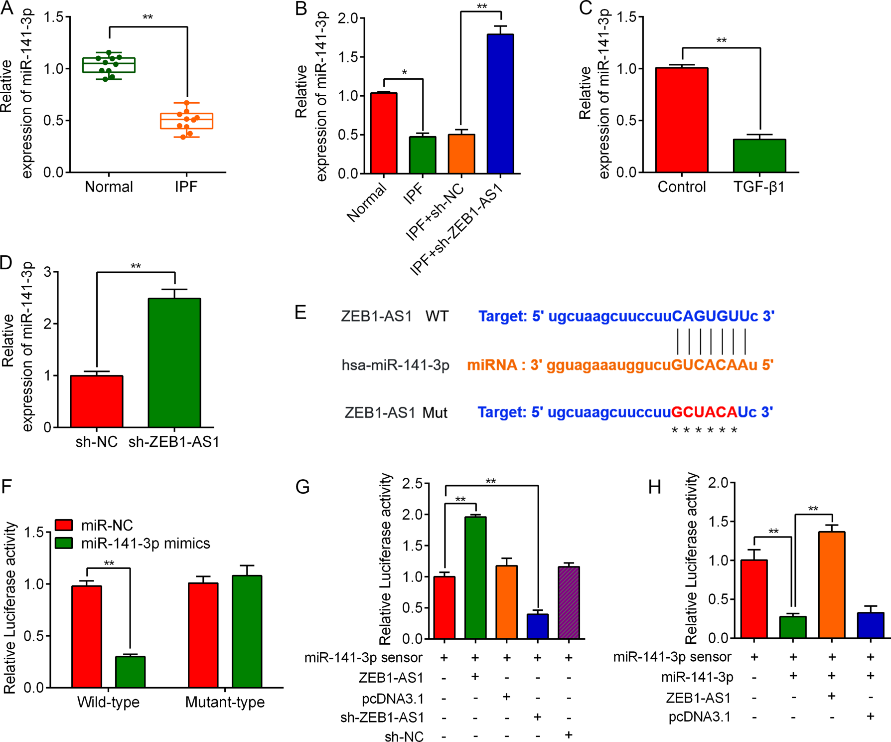
Fig. 5: lncRNA ZEB1-AS1 regulates ZEB1 expression by sponging miR-141-3p.

a RT-qPCR was used to determine the expression of miR-141-3p in BLM-induced lung tissues (IPF group, n = 10) and normal lung tissues (Normal group, n = 10). b Relative expression of miR-141-3p in the lung tissues with or without ZBE1-AS1 depletion. c Relative expression of miR-141-3p in RLE-6TN cells treated with 10 ng/ml TGF-β1 for 48 h. d Relative expression of miR-141-3p in RLE-6TN cells with or without knockdown of ZEB1-AS1. e Bioinformatics predicted the binding sites between ZEB1-AS1 and miR-141-3p and the schematic diagram shows the sequences of ZEB1-AS1 3ʹ-UTR wild-type and mutant with miR-141-3p. f The dual-luciferase reporter gene assay was performed to identify the interaction between ZEB1-AS1 and miR-141-3p. Luciferase activities were calculated as the ratio of firefly/renilla activities and normalized to the miR-NC + ZEB1-AS1 wile-type group. g ZEB1-AS1 decreased miR-141-3p activity. RLE-6TN cells were infected with the miR-141-3p sensor and then transfected with ZEB1-AS1 or sh-ZEB1-AS1. Luciferase activity of the miR-141-3p sensor was increased in cells treated with ZEB1-AS1, whereas decreased after knockdown of ZEB1-AS1. h ZEB1-AS1 acts as a sponge for miR-141-3p. RLE-6TN cells were infected with ZEB1-AS1 and pcDNA3.1 followed by transfection with the miR-141-3p sensor. ZEB1-AS1 ablated the inhibitory effects of miR-141-3p on its sensor, as determined by the luciferase assay. *P < 0.05, **P < 0.01