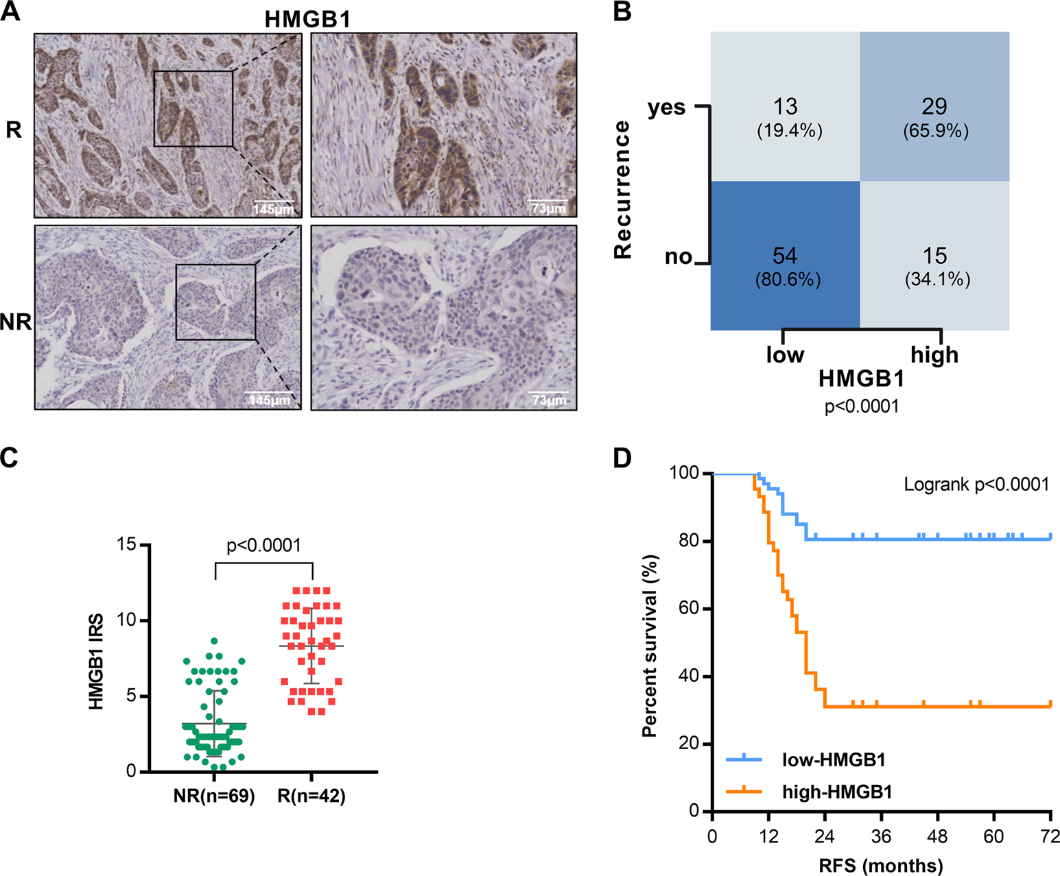
Fig. 1: High HMGB1 expression associates with recurrence and poor outcome after postoperative radiotherapy in locally advanced resected ESCC.

a Representative images of immunohistochemical (IHC) staining of HMGB1 protein in clinical ESCC samples. R, recurrence; NR, non-recurrence. b Tumor expression of HMGB1 and recurrence rate in clinical ESCC samples, Chi-square test. c Immunoreactivity score (IRS) of HMGB1 protein in clinical ESCC samples, unpaired Mann–Whitney U test. d Kaplan-Meier analyses of RFS for ESCC with high- or low-level tumor expression of HMGB1, Log-rank test