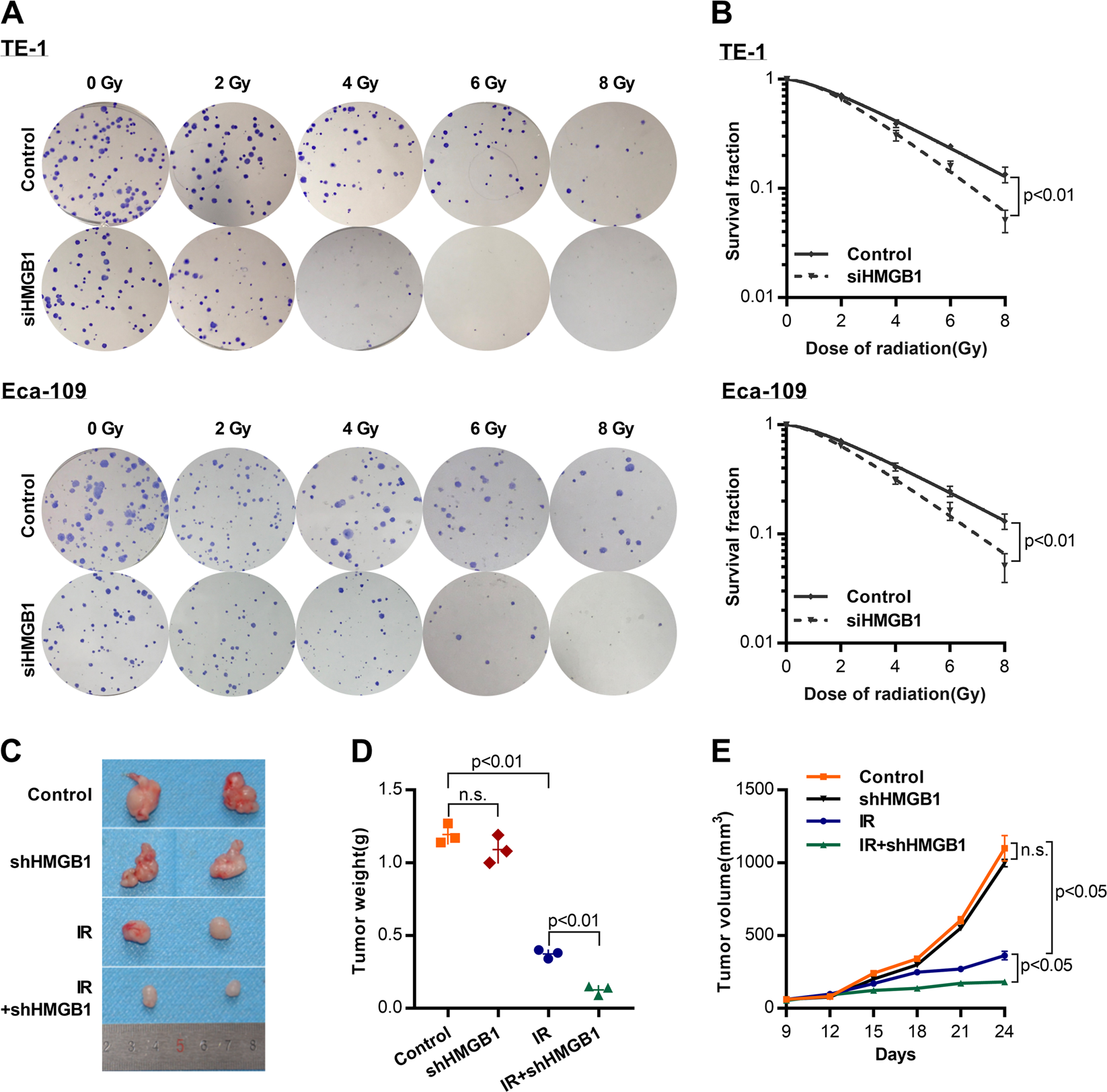
Fig. 3: HMGB1 knockdown sensitizes ESCC cells to irradiation in vitro and in vivo.

a Clonogenic survival assays were performed to measure the radiosensitivity using GraphPad Prism 7.0. b Survival curves of TE-1 or Eca-109 treated with irradiation (IR), t-test. c Representative data of tumors in nude mice bearing TE-1 cells. d Tumor weight of xenograft mouse tumors, t test. e Tumor volumes of xenograft mouse tumors, t test