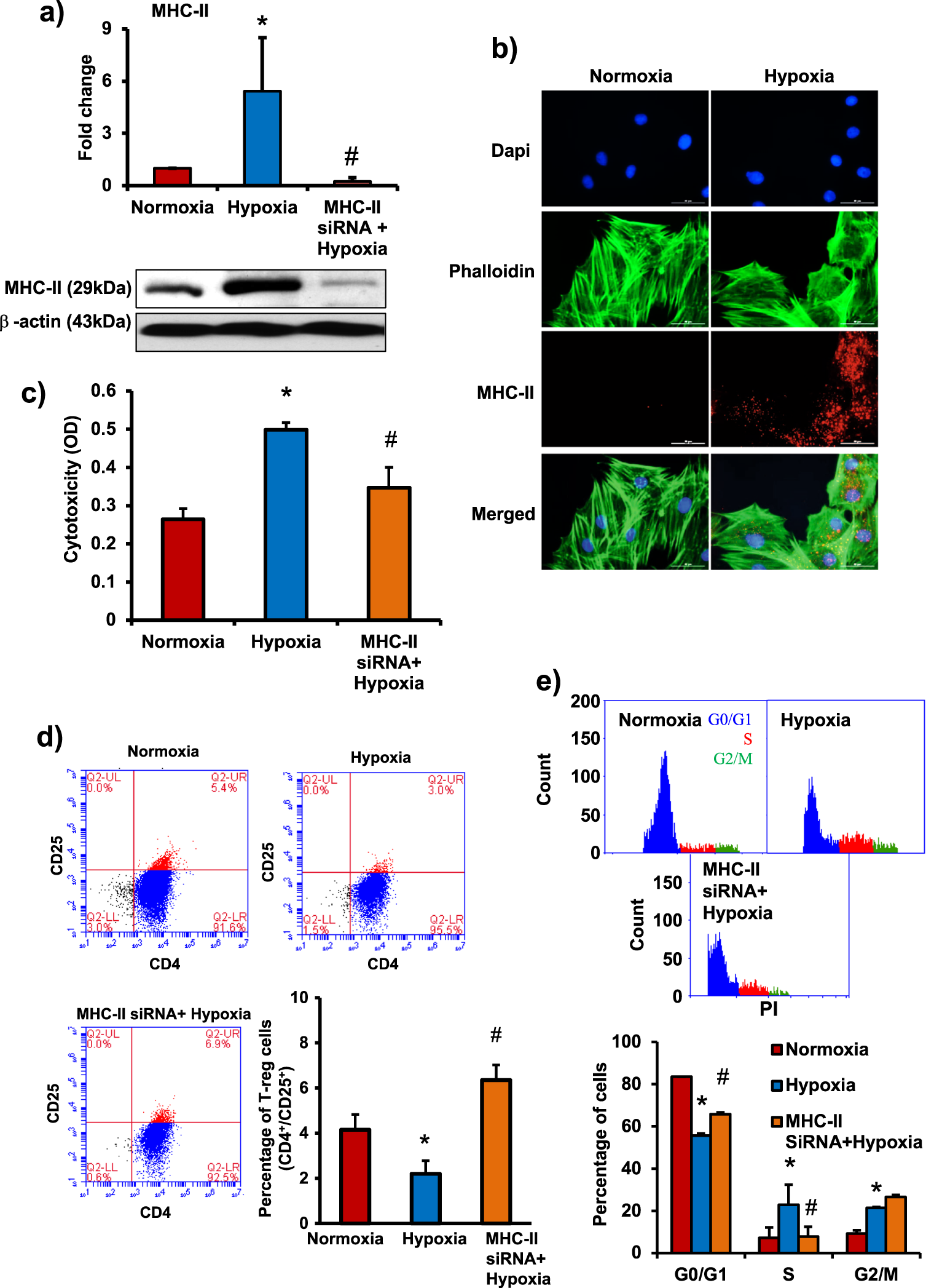
Fig. 1: Exposure to hypoxia induces loss of immunoprivilege in MSCs.
From: Hypoxia-induced 26S proteasome dysfunction increases immunogenicity of mesenchymal stem cells

a Rat bone marrow-derived MSCs were exposed to hypoxia for 24 h. MHC-II levels as measured by western blotting increased in hypoxic MSCs, which showed regression when inhibited by siRNA. n = 3. b Immunofluorescence images showed a significant increase in the expression of MHC-II under hypoxia compared with normoxia. n = 6. c–e To determine the immunogenicity of MSCs, normoxic and hypoxic rat MSCs (with or without siRNA) were co-cultured with allogeneic leukocytes at a ratio 1:10 for 72 h. c Leukocyte-mediated cytotoxicity in MSCs (LDH release) increased significantly in hypoxic MSCs vs. normoxic cells, which was rescued by siRNA-mediated inhibition of MHC-II. n = 10. d The effect of MSCs on Treg cell (CD4+CD25+) induction in a mixed leukocyte population was assessed by flow cytometry. The number of Treg cells decreased after co-culture with hypoxic MSCs, siRNA-mediated inhibition of MHC-II increased Treg cell number. n = 3. e The effect of MSCs on leukocyte activation and proliferation was determined using PI staining, by assessing the number of cells present in different phases of cell cycle. The % of activated and proliferating leukocytes showed a significant increase under hypoxia. The number of activated and proliferating leukocytes decreased after siRNA-mediated MHC-II inhibition in MSCs. n = 3. *p < 0.05 compared with normoxia group; #p < 0.05 compared with hypoxia group. Each experiment was repeated four to six times