Fig. 2: 26S proteasome regulates MHC-II levels and preserves immunoprivilege of MSCs.
From: Hypoxia-induced 26S proteasome dysfunction increases immunogenicity of mesenchymal stem cells

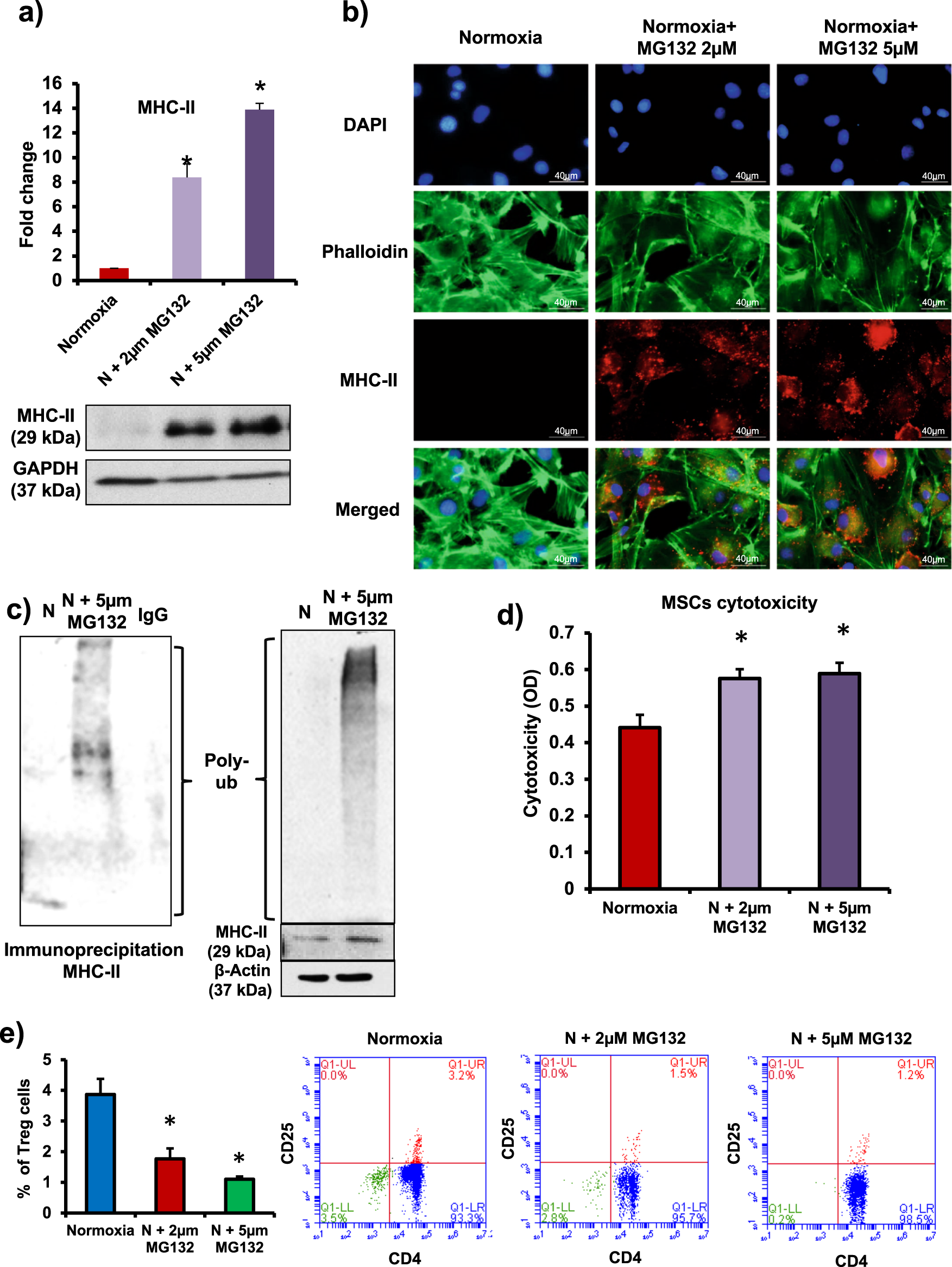
a, b Rat MSCs were treated with 26S proteasome inhibitor (MG132, 2 µM and 5 µM for 24 h). MHC-II levels determined by western blotting (a) and immunostaining (b) showed a dose-dependent increase (n = 3). c Immunoprecipitation (IP) analysis was performed in rat MSCs with or without 26S inhibitor to determine the involvement of 26S proteasome in the degradation of MHC-II. IP data revealed a significant accumulation of ubiquitinated MHC-II protein in 26S-inhibited group. IP was performed with MHC-II antibody and blotting was performed with polyubiquitin antibody. Left panel: IP; right panel: lysate (n = 4). d, e To determine the immunogenicity of MSCs, normoxic MSCs (with or without 26S inhibitor) were co-cultured with allogeneic leukocytes at a ratio 1:10 for 72 h. d LDH levels increased significantly in 26S inhibitor-treated MSCs (n = 10). e Treg (CD4+CD25+) cell number in the mixed leukocyte population decreased significantly after co-culture with 26S inhibited MSCs n = 3. *p < 0.05 compared with normoxia group. Each experiment was repeated four to six times