Fig. 6: Maintaining HSP90α levels preserves immunoprivilege of MSCs under hypoxia.
From: Hypoxia-induced 26S proteasome dysfunction increases immunogenicity of mesenchymal stem cells

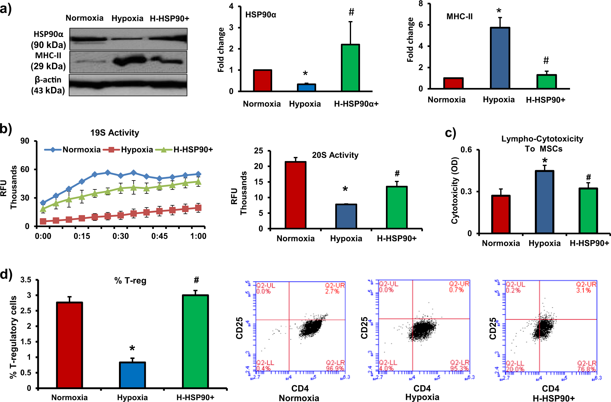
a Rat MSCs were transduced with lentiviral construct to overexpress HSP90α. HSP90α and MHC-II levels were measured by western blotting in normoxic, hypoxic, and HSP90α-overexpressing hypoxic MSCs (n = 4). b 26S proteasome activity by fluorescence assay in normoxic, hypoxic, and HSP90α-overexpressing hypoxic MSCs. HSP90α overexpression rescued 26S activity in hypoxic MSCs (n = 4). c, d To determine the immunogenicity of MSCs, normoxic MSCs, hypoxic MSCs, and HSP90α-overexpressing hypoxic MSCs were co-cultured with allogeneic leukocytes at a ratio 1:10 for 72 h. c LDH levels increased significantly in hypoxic MSCs, HSP90α overexpression prevented hypoxia-induced increase in LDH levels (n = 10). d Treg (CD4+CD25+) cell number in the mixed leukocyte population decreased significantly after co-culture with hypoxic MSCs; HSP90α-overexpressing hypoxic MSCs were able to induce Treg cell number. n = 3. Each experiment was repeated four to six times. *p < 0.05 compared with normoxia group; #p < 0.05 compared with hypoxia group