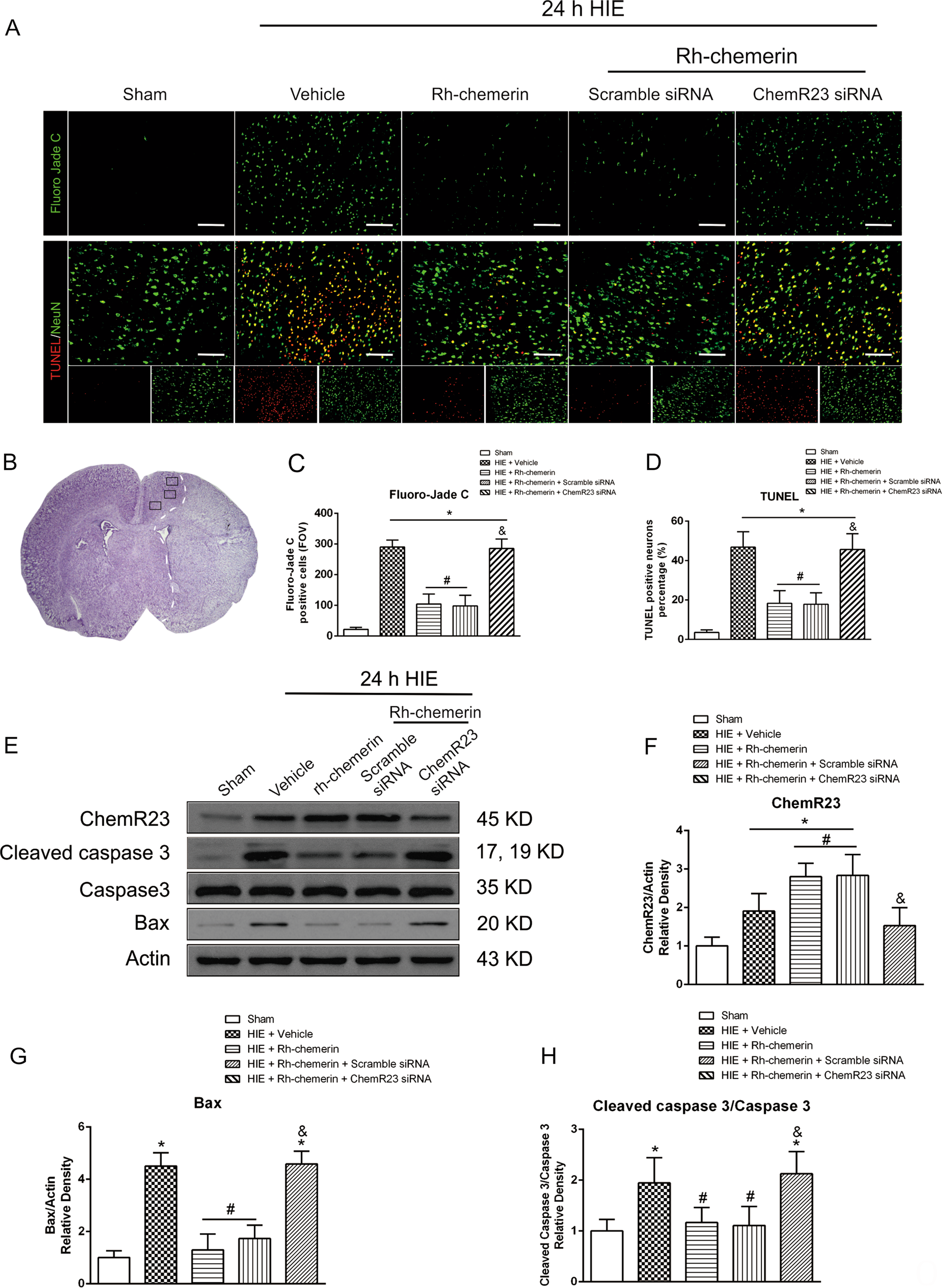
Fig. 3: Human recombinant chemerin (rh-chemerin) treatment suppressed hypoxic–ischemic encephalopathy (HIE)-induced neuronal apoptosis via chemerin receptor 23 (chemR23) at 24 h post HIE.

a Representative images of Fluoro-Jade C (green, upper line) and terminal deoxynucleotidyl transferase dUTP nick end labeling (TUNEL; red, lower line; NeuN, green)-positive staining in the ipsilateral cortex at 24 h after HIE. b, c Quantification of Fluoro-Jade C+ cells (b) and positively TUNEL-stained neurons (c) in injured cortex, showing intranasal administration of rh-chemerin significantly decreased the number of Fluoro-Jade C+ cells and positively TUNEL-stained neurons compared with vehicle. In contrast, the number of Fluoro-Jade C+ cells and positively TUNEL-stained neurons markedly increased after chemR23 small interfering RNA (siRNA) pretreatment compared with rh-chemerin+Scramble siRNA. Scale bar = 100 µm; n = 6/group. Data are mean ± SD. Analysis of variance (ANOVA), Tukey. Field of view (FOV) = 2.3 × 106 μm3. d Representative examples of chemR23, cleaved caspase 3, and Bax expression with or without chemR23 siRNA on western blots. e Densitometric analysis of expression of chemR23 after siRNA knockdown showing that chemR23 siRNA rather than Scramble siRNA significantly reduced the expression of endogenous chemR23 after HIE. f, g Densitometric analysis showing that the expression of chemR23 (f), Bax (g) and cleaved caspase 3/caspase 3 (h) were significantly increased after HIE. Rh-chemerin significantly reduced expressions of these two pro-apoptotic markers, while these effects were reversed when silencing chemR23. Data were normalized for actin expression. Data are mean ± SD. ANOVA, Tukey; *p < 0.05 compared with sham, #p < 0.05 compared with HIE+vehicle, &p < 0.05 compared with HIE+rh-chemerin+Scramble siRNA, n = 6/group. Data are mean ± SD. ANOVA, Tukey