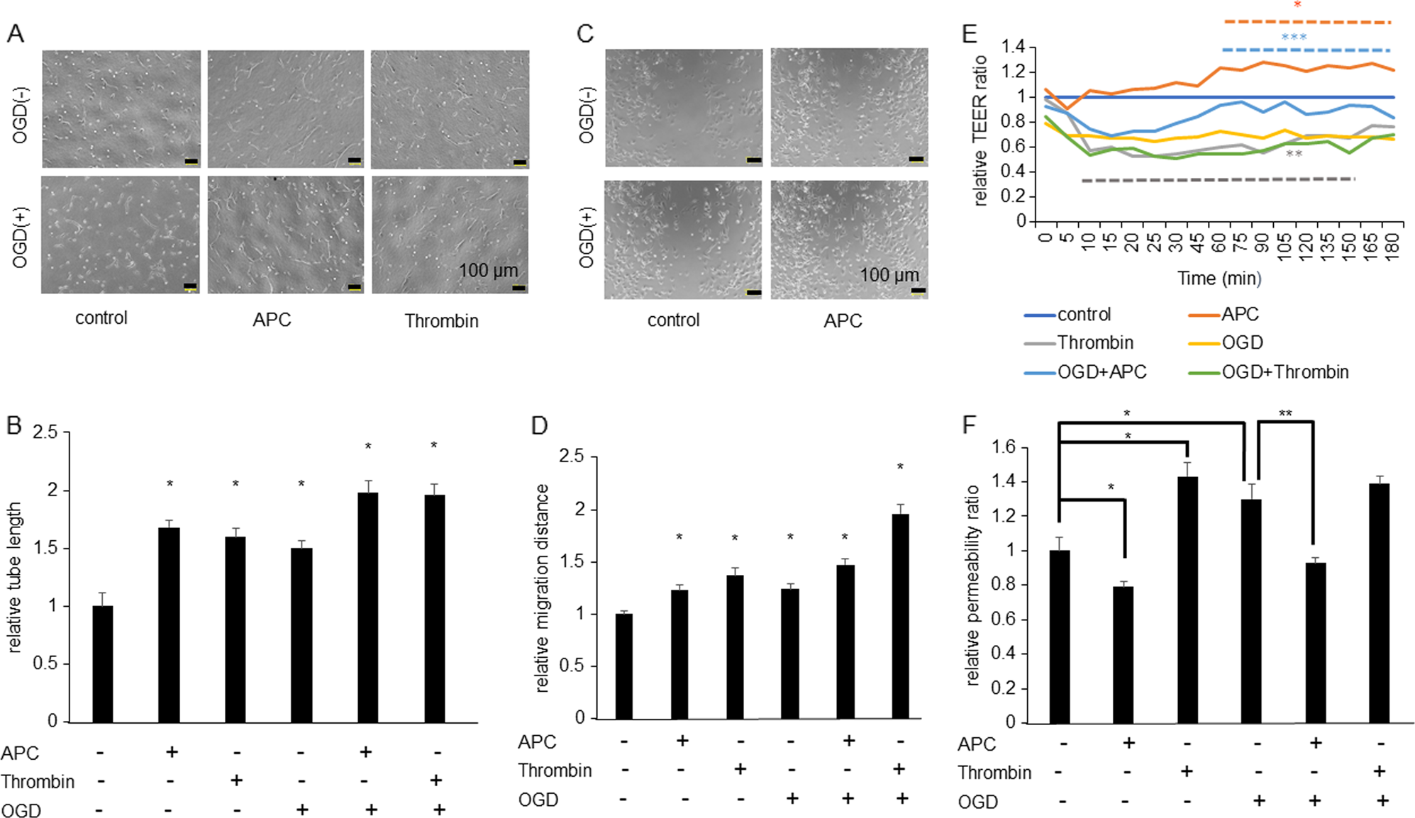
Fig. 1: APC enhances tube-like capillary formation, migration, and transepithelial electrical resistance (TEER) and APC reduces permeability.

a Tube-like capillary formation at Matrigel was examined. Upper panel showed representative image of BBMCs, BBMCs treated with thrombin 0.5 U/mL and BBMC treated with APC 0.3 ng/mL, lower panel showed each sample’s tube-like capillary formation after 18 h under treatment of OGD (1% O2 3 h). Scale bar was 100 µm. b Quantitative results. Results are means ± SEM (n = 6). *p < 0.05 compared with the BBMC under no treatment by Mann–Whitney U-tests. c Representative migration assay image showed. Upper panel showed representative image of BBMCs under no treatment and after 18 h from the treatment with APC 0.3 ng/mL, and lower panel showed representative image of BBMCs after 18 h from OGD (1% O2 3 h) treatment and OGD + APC 0.3 ng/mL treatment. Scale bar was 100 µm. d Quantitative results. Results are means ± SEM (n = 6). *p < 0.05 compared with the BBMCs under no treatment by Mann–Whitney U-tests. e Time course of TEER using HUVECs showed compared with HUVECs under no treatment (n = 5). * APC and ** thrombin, p < 0.05 compared with no treatment. *** APC + OGD, p < 0.05 compared with under ischemic condition (OGD) by Mann–Whitney U-tests. f Permeability assay showed compared with HUVECs under no treatment (n = 4 or 5). Results are means ± SEM (n = 4 or 5). Data were analyzed compared with multiple groups by Kruskal–Wallis tests. *p < 0.05 compared with HUVECs under no treatment and **p < 0.05 compared with HUVECs under ischemic condition (OGD)