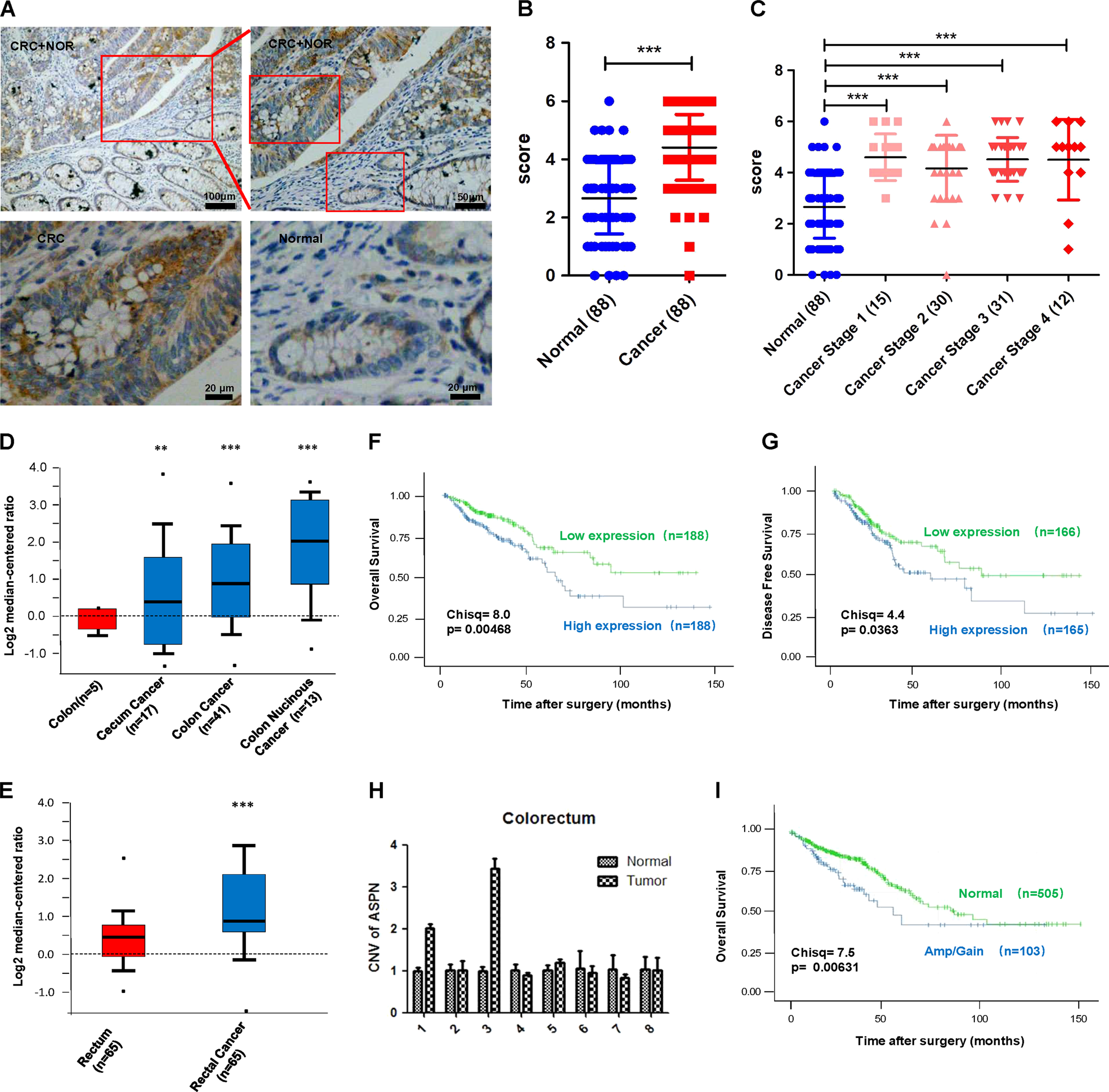
Fig. 1: The expression of ASPN in CRC and its association with prognosis.

a CRC and adjacent normal tissues were immunochemistry stained by 1:200 ASPN antibody. CRC tissues showed strong-positive staining, while normal tissues indicated low ASPN expression. b IHC staining score statistics of 88 pairs of CRC and normal tissues. Data were shown as means ± SD. c IHC staining scores of four different AJCC stage CRC were analyzed and compared between normal and CRC tissues. Data were shown as means ± SD. d, e ASPN expression was different between normal colorectal tissues and CRC in mRNA level depending on NCBI Gene Expression Omnibus (D: GSE5261, E: GSE20842). Data were shown in the form of box plot. f, g The OS (F) and DFS (G) of CRC patients stratified by ASPN expression levels. h Twenty five percent (2/8) of CRC tissues were identified with ASPN gene CNV gain/amplification. Results are representative of three independent experiments. Values are the mean ± SD of the results. i CRC patients with ASPN gene CNV gain/amplification exhibited a worse clinical outcome (TCGA CRC dataset). **p < 0.01; ***p < 0.001