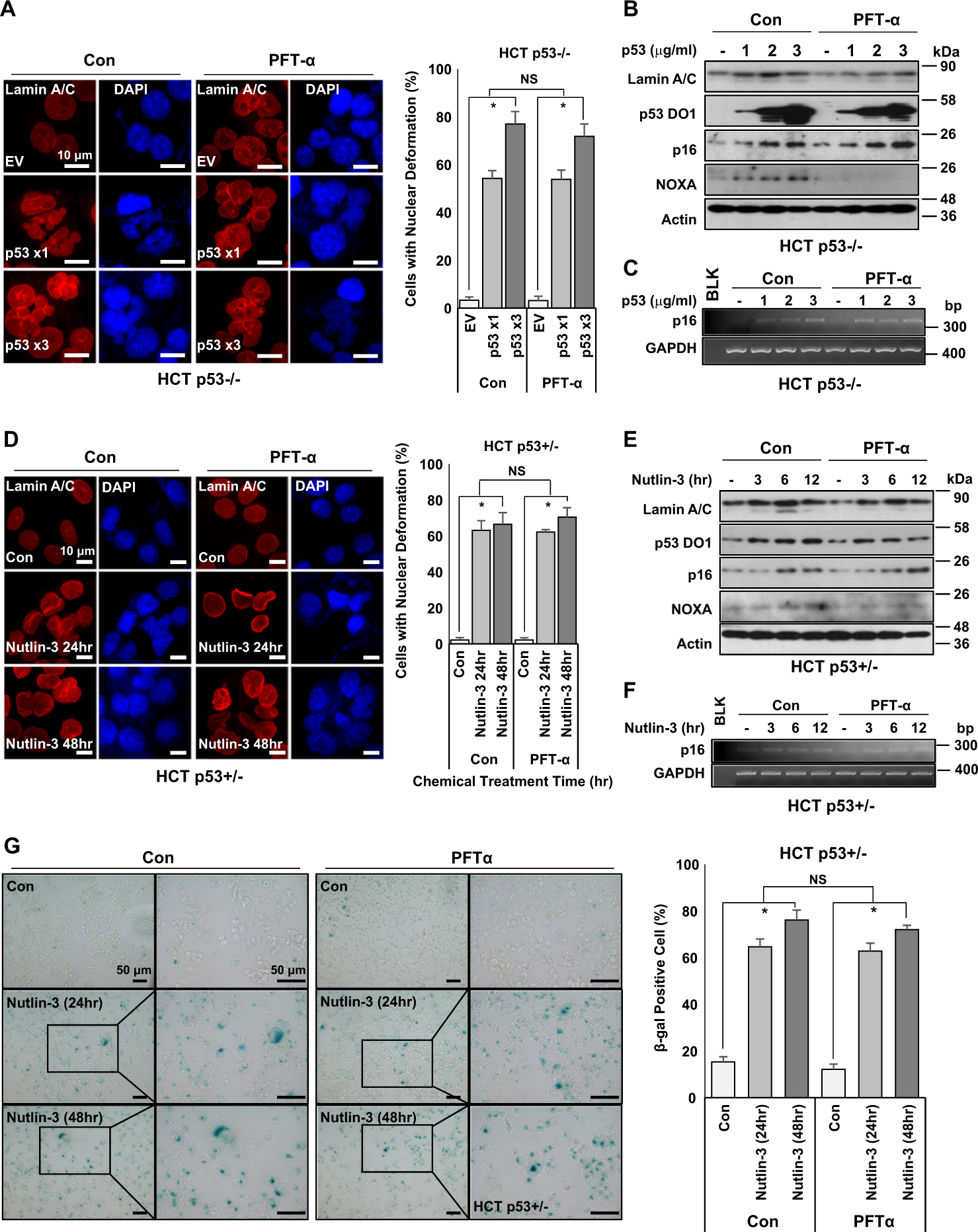
Fig. 3: Transcription activity of p53 is dispensable for nuclear deformation.
From: p53 induces senescence through Lamin A/C stabilization-mediated nuclear deformation

a Immunofluorescence images showing p53 causes nuclear deformation with or without PFT-α treatment. PFT-α, a p53 transcription inhibitor, does not affect p53-dependent nuclear deformation (left). Cells with nuclear deformation were counted (right). HCT p53−/− cells were transfected with different doses (1, 3 μg/ml, 48 h) of p53. After transfection, cells were treated with PFT-α (20 μM) for 24 h. After that, cells were stained with Lamin A/C (Red) and counterstained with DAPI (Blue). *P < 0.05, NS, not significant. b Western blotting images depicting that PFT-α does not affect p53-dependent Lamin A/C or p16 expression. However, it did affect p53 transcriptional target gene NOXA. HCT p53−/− cells were transfected with several doses (1–3 μg/ml) of p53 for 48 h and then treated with PFT-α (20 μM) for 24 h. Cell extracts were used for western blotting using specific antibodies. c RT-PCR images showing that p16 upregulation is independent of p53 transcriptional activity. p16 expression at transcriptional level, but not its transcriptional activity, was associated with p53 quantity. HCT p53−/− cells were transfected several doses (1–3 μg/ml) of p53 for 48 h and treated with PFT-α (20 μM) for 24 h. RT-PCR was then performed. d Immunofluorescence images showing that stabilized p53 causes nuclear deformation with or without PFT-α treatment in HCT p53+/− cells. Transcriptional inhibition of p53 does not affect nuclear deformation caused by p53 stabilization (left). Nuclear deformation rates were counted (right). HCT p53+/− cells were treated with Nutlin-3 (1 μM) for different time periods (24, 48 h) with or without PFT-α (20 μM). After chemical treatment, cells were stained with Lamin A/C (Red) and counterstained with DAPI (Blue). *P < 0.05, NS, not significant. e Western blotting images showing p53 transcriptional activity is independent of p16 induction. Stabilized p53 elevated Lamin A/C and p16 regardless of PFT-α treatment. Inhibition of p53 transcriptional activity only affected NOXA expression. HCT p53+/− cells were treated with Nutlin-3 (1 μM) for different time periods (24, 48 h) with or without PFT-α (20 μM). After chemical treatment, cell extracts were subjected to western blotting using specific antibodies. f RT-PCR images depicting that p16 expression caused by p53 stabilization is independent of PFT-α. HCT p53+/− cells were treated with Nutlin-3 (1 μM) for different time periods (24, 48 h) with or without treatment with PFT-α (20 μM). RT-PCR was then performed. GAPDH is a loading control. g p53 stabilization induces cellular senescence independent of PFT-α. SA-β-gal staining showed that Nutlin-3 (1 μM, 24, 48 h) induced senescence regardless of treatment with PFT-α (20 μM, 24 h) (left). Results of counting of β-gal-positive cells (right) are shown. Boxes indicate magnified regions displayed in the right panel. *P < 0.05, NS, not significant