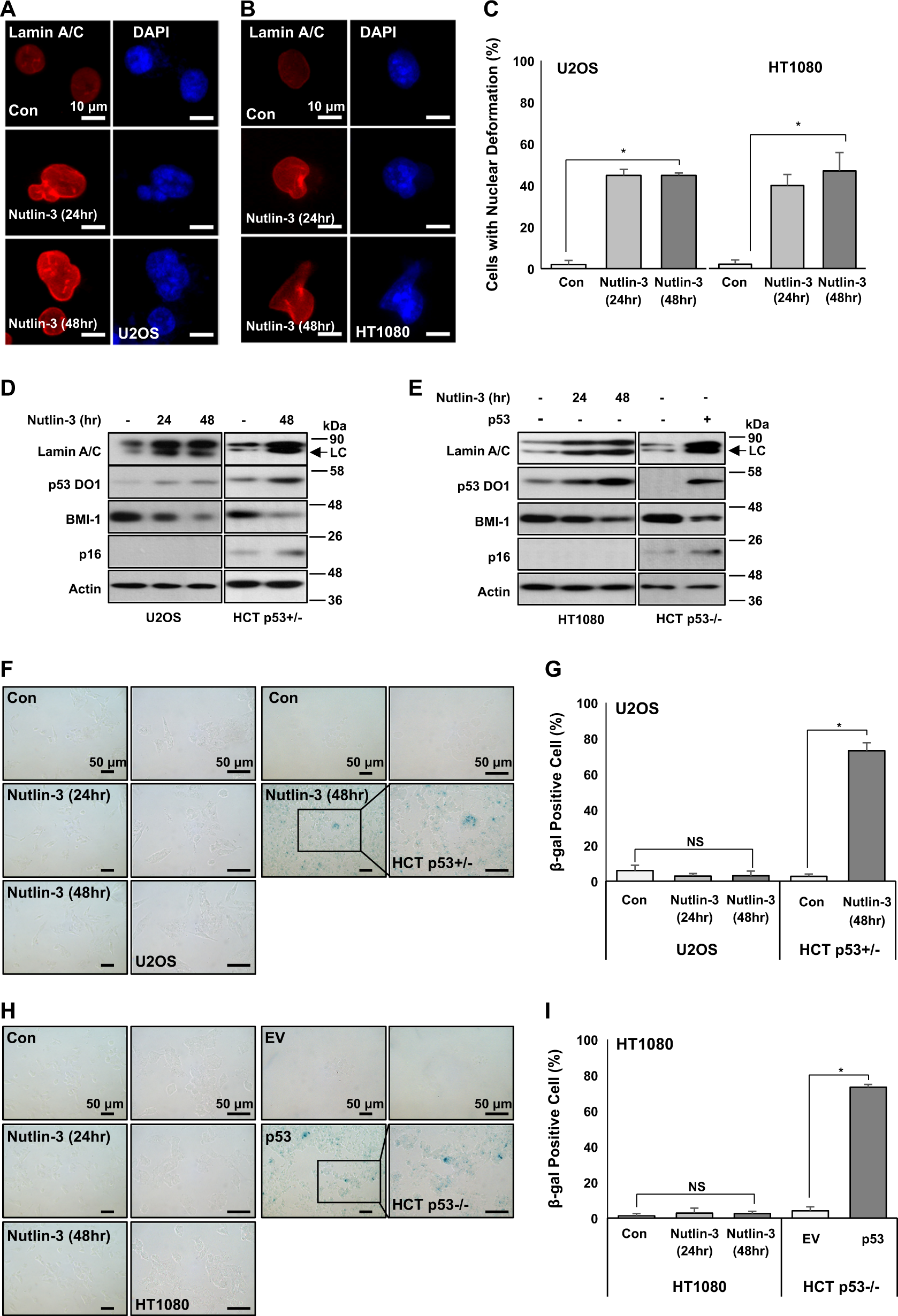
Fig. 4: p53-induced senescence via Lamin A relies on p16 expression.
From: p53 induces senescence through Lamin A/C stabilization-mediated nuclear deformation

a Nuclear deformation by p53 stabilization in p16 transcriptionally repressed U2OS cells. Although p16 expression was repressed, p53 stabilization by Nutlin-3 induced nuclear deformation. U2OS cells were treated with Nutlin-3 (1 μM) for different time periods (24 and 48 h). After treatment, cells were IF stained with Lamin A/C (Red) and counterstained with DAPI (Blue). b Nuclear deformation by p53 stabilization in p16-null HT1080 cells. p53 stabilization by Nutlin-3 induced nuclear deformation in p16-deficient cells. HT1080 cells were treated with Nutlin-3 (1 μM) for different time periods (24, 48 h). After treatment, cells were IF stained with Lamin A/C (Red) and counterstained with DAPI (Blue). c Cells with nuclear deformation were counted in a and b. *P < 0.01. d Stabilized p53 increases Lamin A/C expression and inhibits BMI-1 expression. p53 stabilization by Nutlin-3 increased Lamin A/C expression but decreased BMI-1 expression in p16-repressed U2OS cells. Cells were treated with Nutlin-3 (1 μM) for different time periods (24 and 48 h). After treatment, cell extracts were analyzed by western blotting using specific antibodies. HCT p53+/− was a positive control for p16 expression. Lower and weak bands in Lamin A/C blot are Lamin C (LC). e p53 stabilization elevates Lamin A/C expression and inhibits BMI-1 expression in p16-deficient cells. p53 stabilization by Nutlin-3 elevated Lamin A/C expression but decreased BMI-1 expression in p16-null HT1080 cells. As a positive control, only p53-transfected HCT p53−/− cells showed p16 induction. HT1080 cells were treated with Nutlin-3 (1 μM) for different time periods (24 and 48 h). HCT p53−/− cells were transfected with p53 (1.5 μg/ml) for 48 h. After treatment and transfection, cell extracts were analyzed by western blotting using specific antibodies. Lower and weak bands in Lamin A/C blot are Lamin C (LC). f Lamin A/C expression increased by p53 stabilization does not induce cellular senescence in p16 expression-repressed U2OS cells. After treatment with Nutlin-3 for different time periods, U2OS cells did not show cellular senescence phenotype. As positive control, only Nutlin-3-treated HCT p53+/− cells showed β-gal-positive staining. U2OS and HCT p53+/− cells were treated with Nutlin-3 (1 μM and 24, 48 h). After treatment, cells were subjected to SA-β-gal staining. Boxes indicate magnified regions displayed in the right panel. g Counting of β-gal-positive cells in f. *P < 0.01, NS, not significant. h Lamin A/C expression increased by p53 stabilization does not induce cellular senescence in p16-null HT1080 cells. After treatment with Nutlin-3 for different time periods, HT1080 cells did not show cellular senescence phenotype. As positive control, only p53-transfected HCT p53−/− cells showed β-gal-positive staining. HT1080 cells were treated with Nutlin-3 (1 μM) for different time periods (24 and 48 h). HCT p53−/− cells were transfected with p53 (1.5 μg/ml, 48 h). After treatment and transfection, cells were subjected to SA-β-gal staining. Boxes indicate magnified regions displayed in the right panel. i Counting of β-gal-positive cells in h. *P < 0.01, NS, not significant