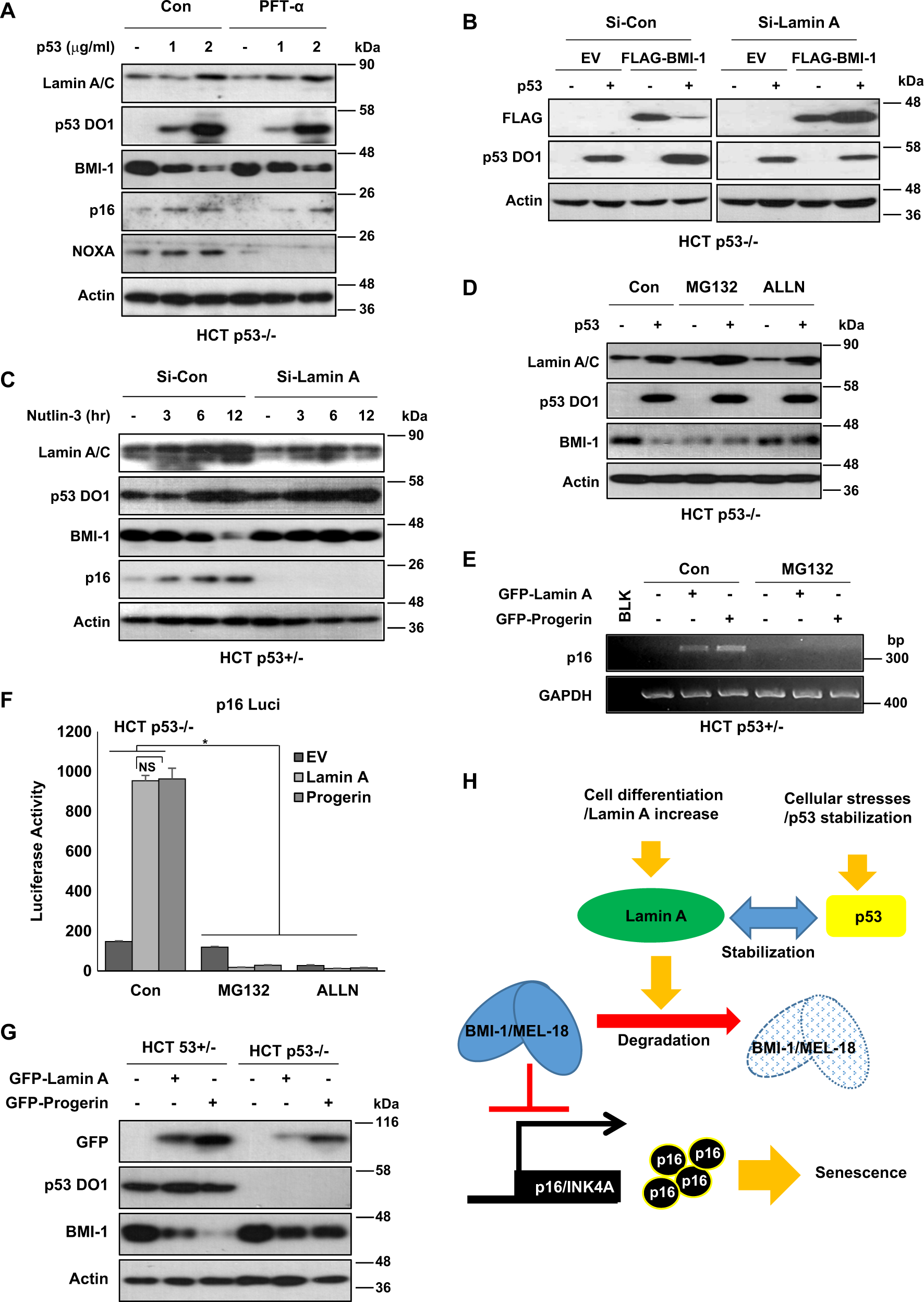
Fig. 7: Lamin A/p53 suppresses MEL-18 and BMI-1.
From: p53 induces senescence through Lamin A/C stabilization-mediated nuclear deformation

a Western blotting analyses showing p53-dependent BMI-1 decrease. Varying doses of p53 suppresses BMI-1 expression in HCT p53−/− cells. Dose dependency of p53 (1, 2 μg/ml, 48 h) vectors were transfected and PFT-α (20 μM, 24 h) were treated. Western blotting analysis was performed with specific antibodies. Western blotting data of three independent experiment are shown. b BMI-1 suppression of Lamin A-mediated p53. Suppression of FLAG-tagged BMI-1 (FLAG-BMI-1) is abrogated by Si-Lamin A. Exogenous BMI-1 (1.5 μg/ml, 48 h) was co-transfected with Si-Con or Si-Lamin A (2.5 μg/ml, 48 h) and cell extracts were subjected to western blotting analysis. Actin is the loading control. c Western blotting depicts BMI-1 suppression by p53 stabilization and its abrogation by Si-Lamin A. Stabilization of p53 by Nutlin-3 treatment (1 μM, 3–12 h) downregulates BMI-1 expression, whereas Si-Lamin A blocks the suppression. d Suppression of BMI-1 by p53 was recovered by inhibition of proteasome degradation. p53 suppresses BMI-1, whereas proteasome inhibitor MG132 and ALLN block BMI-1 degradation. HCT p53−/− cells were transfected with p53 vector (1.5 μg/ml, 48 h). After transfection, cells were treated with MG132 (10 μM) and ALLN (5 μg/ml) for 12 h. Cell extracts were subjected to western blotting using specific antibodies. e Inhibition of proteasome degradation of BMI-1 suppresses p16 expression. RT-PCR images showing that GFP-tagged Lamin A and progerin (GFP-Lamin A, GFP-Progerin)-induced p16 expression, whereas such induction was blocked by MG132 treatment. HCT p53+/− cells were transfected with GFP-Lamin A or Progerin (1.5 μg/ml, 48 h) and treated with MG132 (10 μM, 12 h). After treatment, cells were subjected to RT-PCR. f p16 transcription is abolished by proteasomal inhibition. p53-negative HCT p53−/− cells showed elevated p16 luciferase activity by Lamin A/Progerin transfection. Lamin A/Progerin-induced p16 luciferase activity was abolished by MG132 and ALLN treatment. p16-Luciferase vector (1.5 μg/ml) was transfected with GFP-tagged Lamin A or Progerin (1.5 μg/ml) for 48 h following treatment with MG132 (10 μM, 12 h) and ALLN (5 μg/ml, 12 h). After treatment, cells were subjected to luciferase assay. *P < 0.05; NS, not significant. g Lamin A/Progerin suppresses BMI-1 differently in p53 isogenic HCT cells. Suppression of BMI-1 expression by GFP-tagged Lamin A and progerin (GFP-Lamin A, GFP-Progerin) is more obvious in p53-positive HCT p53+/− cells than that in HCT−/− cells. In addition, progerin-induced suppression of BMI-1 is more dramatic compared with Lamin A-induced BMI-1 reduction in HCT p53+/− cells. p53 isogenic HCT cells were transfected with GFP-Lamin A or Progerin (1.5 μg/ml, 48 h). After transfection, cell extracts were analyzed with western blotting. h Model illustrating Lamin A-mediated p53 induces senescence. p53 stabilization and its elevated expression increase Lamin A. In Lamin A-mediated mechanism, p53 induces proteasome degradation of polycomb complex component MEL-18/BMI-1. MEL-18/BMI-1 degradation leads to p16 transcriptional activation, which results in cellular senescence