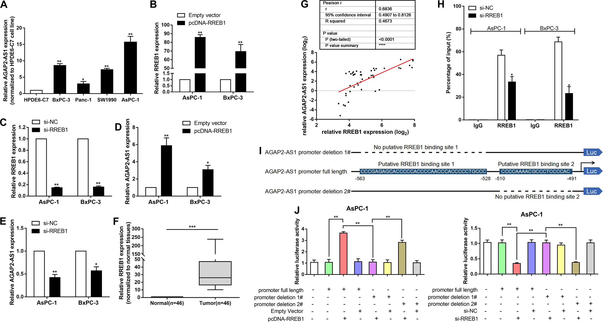
Fig. 2: RREB1 induces transcription of AGAP2-AS1.

a AGAP2-AS1 expression levels in human PC cell lines BxPC-3, SW1990, PANC-1, and AsPC-1 compared with those in human normal pancreatic ductal epithelial cells (HPDE6-C7) as determined by qRT-PCR. b Relative expression levels of RREB1 in AsPc-1 and BxPC-3 cells treated with empty vector or pcDNA-RREB1 as measured using qPCR. c Relative expression levels of RREB1 in AsPc-1 and BxPC-3 cells transfected with si-NC or si-RREB1 as measured using qPCR. d Relative expression levels of AGAP2-AS1 in AsPc-1 and BxPC-3 cells treated with empty vector or pcDNA-RREB1 as measured using qRT-PCR. e Relative expression levels of AGAP2-AS1 in AsPc-1 and BxPC-3 cells transfected with si-NC or si-RREB1 as measured using qRT-PCR. f Relative expression levels of RREB1 in PC tissues (n = 46) compared with para-carcinoma tissues (n = 46). g Relationship between AGAP2-AS1 expression and RREB1 mRNA levels in PC tissues (n = 46) compared with corresponding nontumor tissues (n = 46). h Enrichment of RREB1 in the AGAP2-AS1 promoter after RREB1 knockdown. After RREB1 was immunoprecipitated, we detected the promoter region containing RREB1-binding sequences by qRT-PCR. The ChIP primers are listed in Supplementary Table S1. i Description of RREB1-binding sites in the promoter region of AGAP2-AS1 and the schematic of AGAP2-AS1 promoter deletion 1# and AGAP2-AS1 promoter deletion 2# luciferase reporter vectors. j Relative luciferase activities as analyzed in AsPc-1 cells co-transfected with pcDNA-RREB1/empty vector or si-RREB1/si-NC and luciferase reporter vectors (AGAP2-AS1 promoter full length, AGAP2-AS1 promoter deletion 1#, and AGAP2-AS1 promoter deletion 2#). *P < 0.05, **P < 0.01, ***P < 0.001