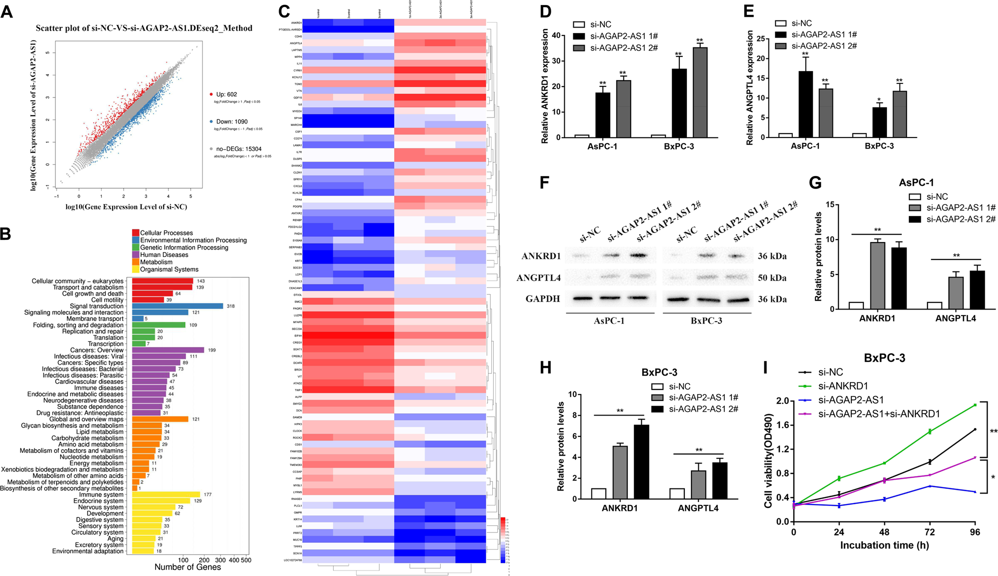
Fig. 7: AGAP2-AS1 inhibits the expression of ANKRD1 and ANGPTL4 in PC cells.

a A set of 602 mRNAs showed an increase in abundance of log2FC ≥ 1, while AGAP2-AS1 also reduced the abundance of 1090 genes (log2FC ≤ −1) in RNA profiles, based on RNA transcriptome sequencing of the control group and the siRNA-AGAP2-AS1 group. b GO analysis showed that the influenced genes could be grouped into six categories on the basis of the KEGG pathway involved: cellular processes, environmental information processing, genetic information processing, human diseases, metabolism, and organismal systems. c Heat map showing the expression change of the most variable 40 genes in BxPC-3 cells after transfection with si-NC and si-AGAP2-AS1. Gene expression is shown as RPKM after log10 conversion. d, e Relative expression levels of ANKRD1 and ANGPTL4 in AsPc-1 and BxPC-3 cells transfected with si-NC or si-AGAP2-AS1 were measured using qRT-PCR. f–h ANKRD1 and ANGPTL4 protein levels were detected by western blot analysis in AsPC-1 and BxPC-3 cells transfected with si-NC and si-AGAP2-AS1. i MTT experiments were performed to determine the cell viability of BxPC-3 cells transfected with si-NC, si-ANKRD1, si-AGAP2-AS1, si-AGAP2-AS1 + si-ANKRD1. *P < 0.05, **P < 0.01, ***P < 0.001