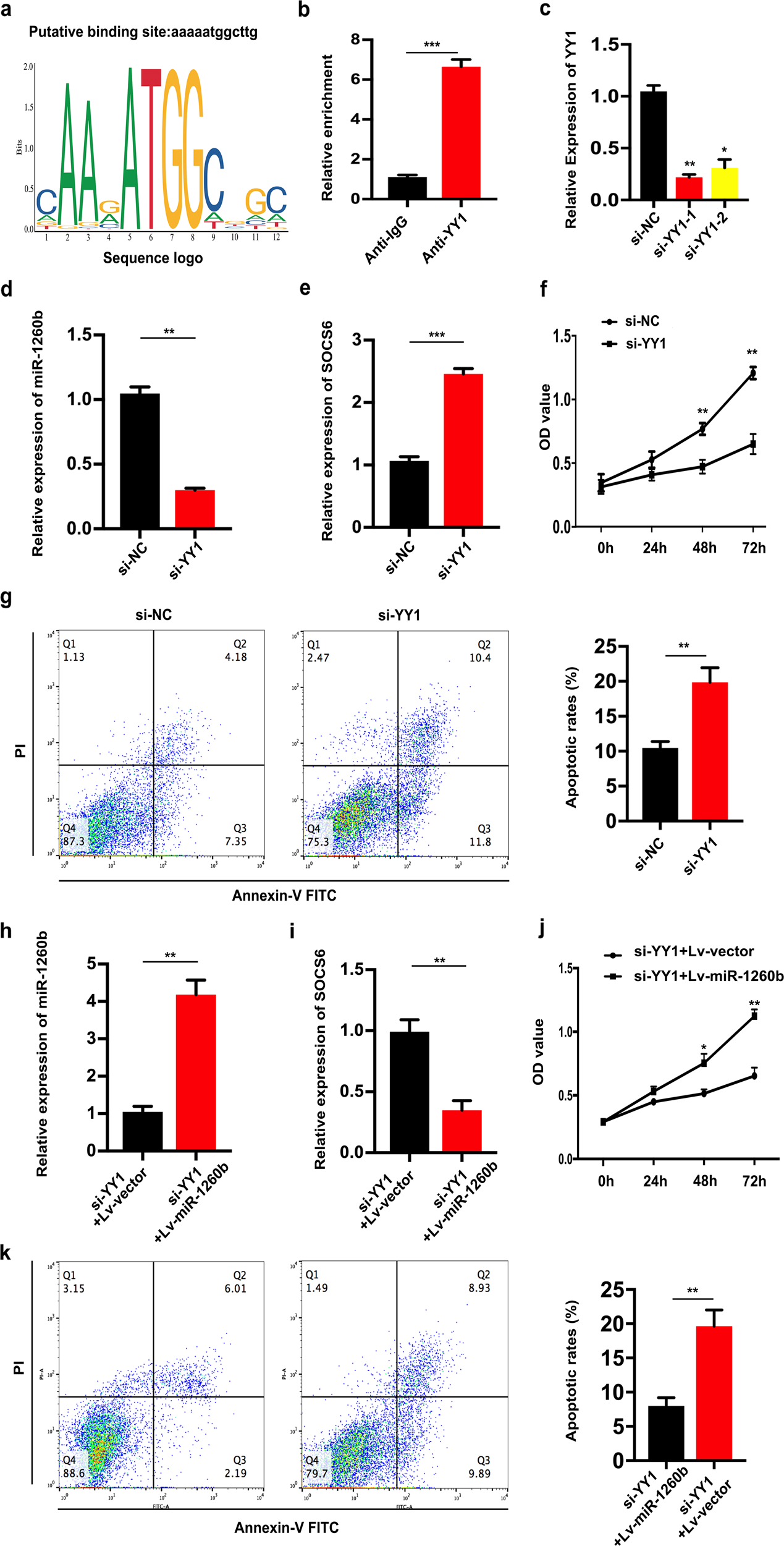
Fig. 6: YY1 was an upstream regulator of miR-1260b.

a Based on JASPAR database, the putative score of YY1 binding to miR-1260b was the highest. b ChIP assay indicated the YY1 binds to the putative binding site upstream of miR-1260b. c The effect of knockdown YY1 by siRNA was identified by qRT-PCR. d, e Levels of miR-1260b and SOCS6 responding downregulated YY1 were detected by qRT-PCR. f, g CCK-8 and flow cytometric assays were the influence of downregulated YY1 on cell proliferation and apoptosis respectively. h, i The relative expression level of miR-1260b or SOCS6 was accessed by qRT-PCR after co-transfection si-YY1 with Lv-miR-1260b or Lv-vector. j, k Cell proliferation and cell apoptosis was determined after co-transfected with si-YY1 and Lv-miR-1260b or Lv-vector. The data expressed as the mean ± SD (*P < 0.05; **P < 0.01; ***P < 0.001)