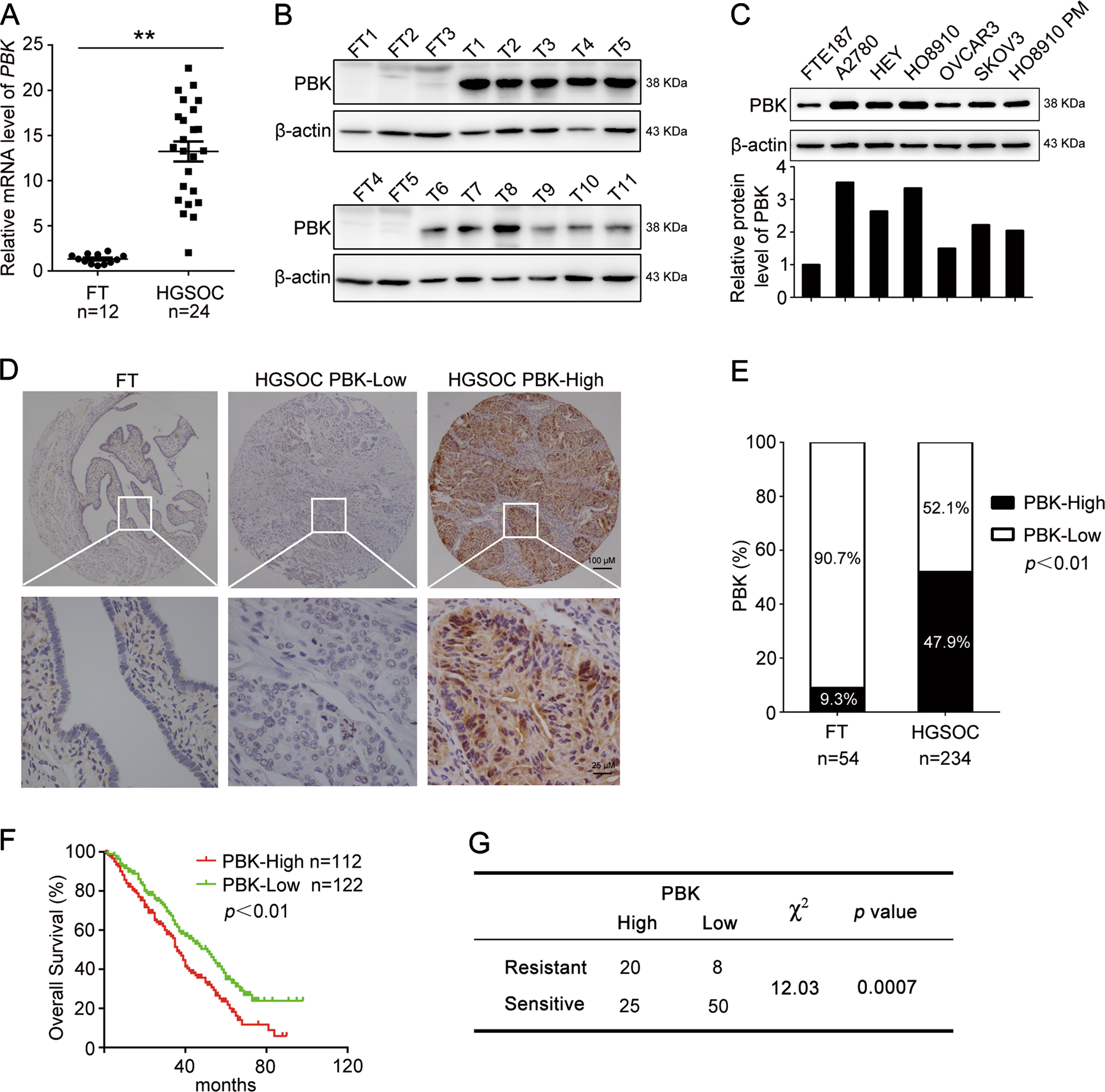
Fig. 1: PBK is correlated with poor prognosis and cisplatin resistance in HGSOC.

a qPCR analysis of the mRNA level of PBK in high-grade serous ovarian cancer (HGSOC) tissues and normal fallopian tube (FT) tissues (FT, n = 12; HGSOC, n = 24). b Western blot analysis of the protein level of PBK in HGSOC tissues and FT tissues (FT, FT1-FT5; HGSOC, T1-T11; uncut bands were shown in Supplementary Figure S1A). c Western blot analysis of the protein level of PBK in ovarian cancer cell lines (A2780, HEY, HO8910, OVCAR3, SKOV3, HO8910PM) and normal fallopian tube epithelial cells (FTE187). d Representative images of IHC staining of PBK in HGSOC tissues and FT tissues (upper, ×40 ; lower, ×400). e The high and low expression rate of PBK in 54 FTE tissues and 234 HGSOC tissues. f Overall survival (OS) curves of HGSOC patients with high or low PBK expression level in our cohort. g Correlation between PBK expression and cisplatin resistance in HGSOC patients (data are mean ± SEM, **p < 0.01)