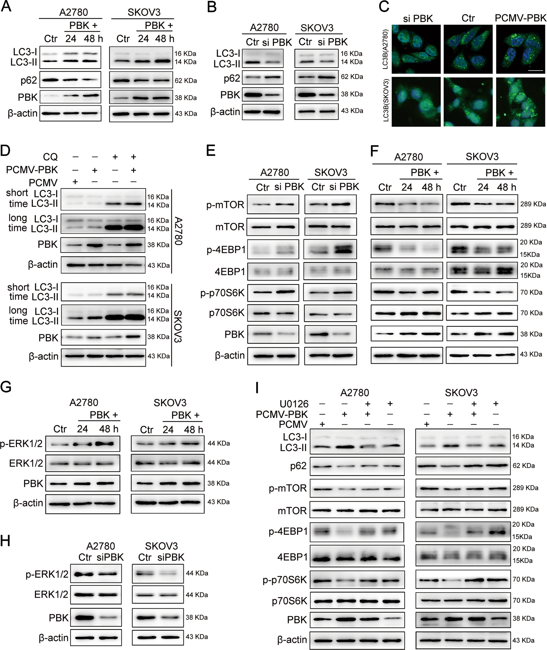
Fig. 4: PBK promotion of autophagy through ERK/mTOR signal pathway.

a Western blot analysis of protein levels of LC3-I, LC3-II, p62, PBK, and β-actin in A2780 or SKOV3 cells transfected with PCMV (Ctr) or PCMV-PBK (PBK+) for 24 or 48 h. b Western blot analysis of protein levels of LC3-I, LC3-II, p62, PBK, and β-actin in A2780 or SKOV3 cells transfected with negative control RNA (Ctr) or PBK siRNA (si PBK) for 48 h. c Immunofluorescence staining of LC3B in A2780 and SKOV3 cells transfected with PBK siRNA (si PBK), negative control RNA (Ctr), PCMV (Ctr), and PCMV-PBK for 48 h. Scale bar: 16 µm. d Western blot analysis of protein levels of LC3-I, LC3-II, PBK, and β-actin in A2780 or SKOV3 cells transfected with PCMV or PCMV-PBK for 24 h with or without CQ (50 μM) treatment. e Western blot analysis of protein levels of p-mTOR, mTOR, p-4EBP1, 4EBP1, p-p70S6K, p70S6K, PBK, and β-actin in A2780 or SKOV3 cells transfected with negative control RNA (Ctr) or PBK siRNA (si PBK) for 48 h. f Western blot analysis of protein levels of p-mTOR, mTOR, p-4EBP1, 4EBP1, p-p70S6K, p70S6K, PBK, and β-actin in A2780 or SKOV3 cells transfected with PCMV (Ctr) or PCMV-PBK (PBK+) for 24 or 48 h. g Western blot analysis of protein levels of p-ERK1/2, ERK1/2, PBK, and β-actin in A2780 or SKOV3 cells transfected with PCMV (Ctr) or PCMV-PBK (PBK+) for 24 or 48 h. h Western blot analysis of protein levels of p-ERK1/2, ERK1/2, PBK, and β-actin in A2780 or SKOV3 cells transfected with negative control RNA (Ctr) or PBK siRNA (si PBK) for 48 h. i A2780 or SKOV3 cells were transfected with PCMV or PCMV-PBK for 24 h, then cultured with or without 10 μM U0126 for 24 h. Protein levels of LC3-I, LC3-II, p62, p-mTOR, mTOR, p-4EBP1, 4EBP1, p-p70S6K, p70S6K, PBK, and β-actin were measured by western blot. Quantification of relative protein expression levels was shown in Supplementary Figures S6 and S7