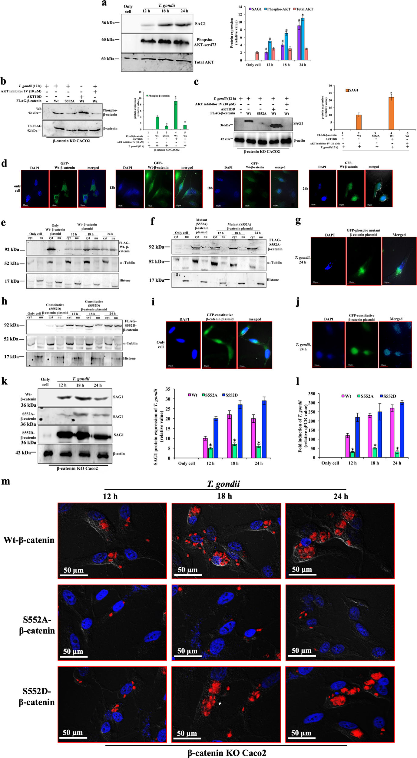
Fig. 2: AKT dependent phosphorylation of β-catenin is indispensable for its nuclear translocation in T. gondii infection.

a After infection, Caco2 cells were lysed and immunoblotting was done using T. gondii SAG1 (36 kDa) and phospho-AKT antibody (60 kDa). We used total AKT (60 kDa) as internal control and mean intensity of each band of three biological repeats of these blots were represented by bar diagram at the right panel. b β-catenin KO cells were transfected with FLAG-wild-type (Wt), FLAG-phospho-mutant (S552A) β-catenin plasmids in presence or absence of either AKT inhibitor, or co-transfected with constitutive phospho-mimic AKT1 (HA-AKT1DD) plasmid. All samples were infected with parasite for 12 h, except cells of Wt-β-catenin with HA-AKT1DD, and immunoprecipitation of FLAG was done. Immunoprecipitated samples were used for Western blot (WB) using phospho-β-catenin (92 kDa) and FLAG antibody (92 kDa; β-catenin expression). The average expression of phospho-β-catenin was shown by graphical representation after three experiments and FLAG was taken as internal control. Error bars show mean values ± SE, *p < 0.01. c β-catenin KO cells were transfected with FLAG-wild-type (Wt), FLAG-phospho-mutant (S552A) β-catenin plasmids in presence or absence of either AKT inhibitor, or co-transfected with constitutive phospho-mimic AKT1 (HA-AKT1DD) plasmid. All samples were infected with parasite for 12 h, including cells of Wt-β-catenin with HA-AKT1DD, and total cell lysates were used for the Western blot using SAG1 (36 kDa) antibody. The average expression of SAG1 was shown by graphical representation after three experiments and β-actin was taken as internal control. Error bars show mean values ± SE, ✶p < 0.01. d Caco2 cells, seeded at ~60% confluency, were transfected with GFP-wild-type-β-catenin (Wt), and 12 h of transfection, infected with T. gondii. At indicated times, cells were stained with the DNA-binding dye, DAPI, to locate the nucleus (blue), and observed under microscope. ‘Only cell’ indicate uninfected cells. Scale bar = 10 µm. In the Western blots, cells were transfected with (e) FLAG-wild-type (Wt)-β-catenin or (f) FLAG-phospho-mutant-β-catenin, or (h) FLAG-phospho-constitutive-β-catenin plasmid, and infected with T. gondii. At indicated times, nucleus and cytoplasm were purified and immunoblot was done with FLAG antibody. The purity of the nucleus and cytoplasm was ascertained using histone (17 kDa) and α-tublin (52 kDa) antibody respectively. Caco2 cells were transfected with (g) GFP-phospho-mutant β-catenin (i) GFP-constitutive β-catenin plasmid, no infection, (j) GFP-constitutive β-catenin plasmid, followed by 24 h post-infection. Cells were stained with DAPI for nucleus and localization of GFP protein was observed under fluorescence microscope. Scale bar = 10 µm. β-catenin-KO cells were transfected with FLAG-Wt-β-catenin, or FLAG-phospho-mutant (S552A), or FLAG-phospho-mimic-β-catenin (S552D) and T. gondii growth was measured after infection by (k) SAG1 antibody (36 kDa) and (l) qPCR using ITS-1 primer. The mean band intensity of three separate blots was presented in bar diagram. In only cells, backbone pcDNA3.1 was transfected. Error bars show mean values ± SE of three separate experiments, *p < 0.001. m β-catenin-KO cells were transfected with FLAG-Wt-β-catenin, or FLAG-phospho-mutant (S552A), or FLAG-phospho-mimic-β-catenin (S552D) and after infection with mCherry expressing T. gondii and at the indicated times, stained for nucleus (DAPI, blue) and visualized by confocal microscopy