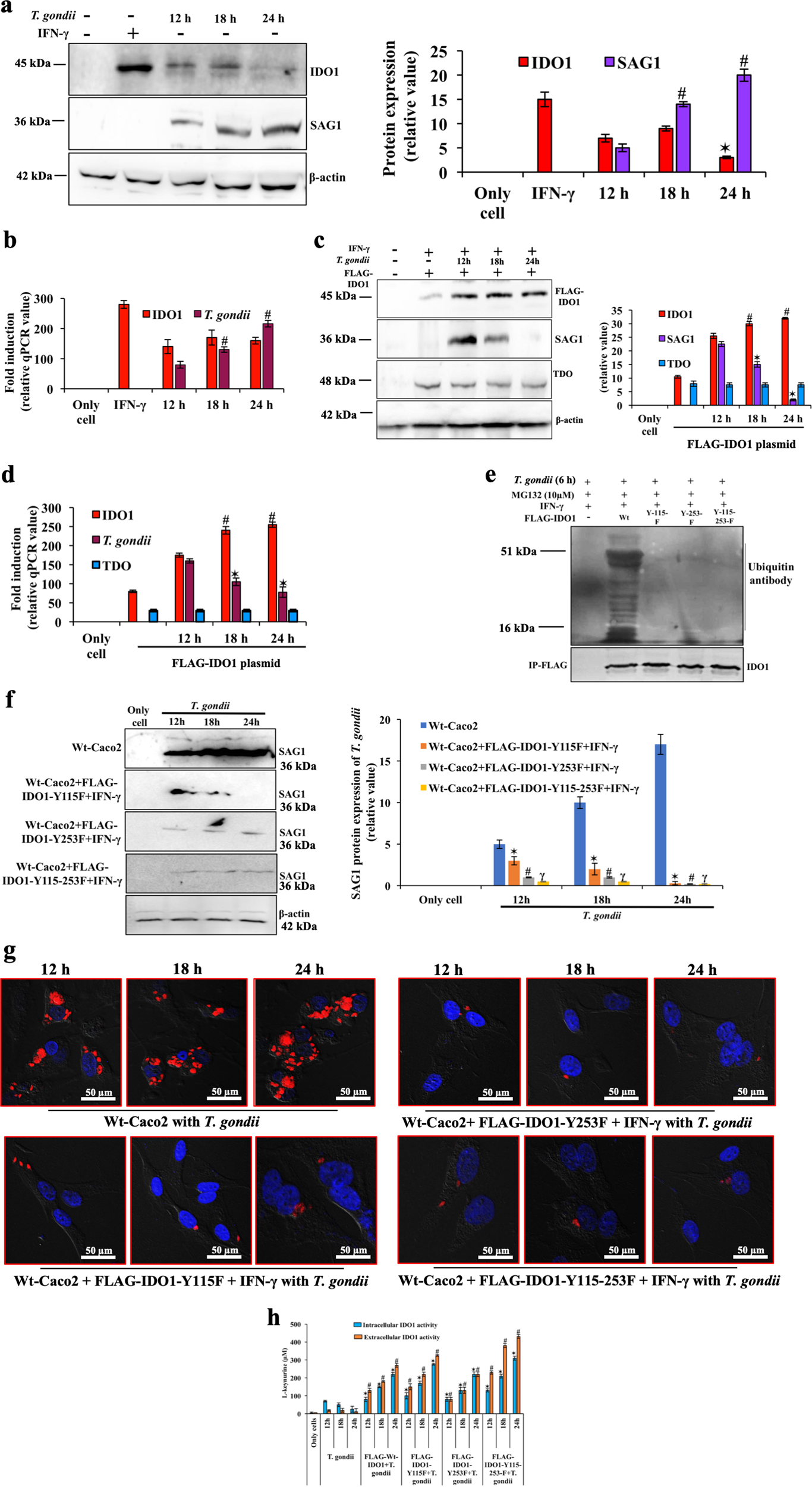
Fig. 4: Functional tyrosine-mutant IDO1 inhibits multiplication of T. gondii.

a Infection and followed by immunoblotting was performed with IDO1 (45 kDa), SAG1 (36 kDa) antibody in Caco2 cells. The mean ± SE of three repeats were shown by bar diagram (right panel). IFN-γ was taken as an IDO1 activator. b mRNA expression of IDO1, and T. gondii was determined by qPCR after infection. In both, IFN-γ was taken as IDO1 agonist. c, d Cells were over-expressed with FLAG-IDO1 plasmid (4 µg in 4 cm2 well) and immunoblot was done using FLAG (45 kDa), SAG1 (36 kDa), TDO (48 kDa), and β-actin antibody (42 kDa). Three repeats of protein and mRNA expression was exhibited by bar diagram using β-actin as internal control. Data represents mean ± SE of three repeats. * and # represent statistically significant (p < 0.05), comparison was made relative to 12 h infected cells. e Cells were transfected with the following plasmids (0.5 µg in 4 cm2 well): FLAG-wild-type IDO1 (Wt), tyrosine single/double mutant (FLAG-Y-115F, FLAG-Y-253-F, or FLAG-Y-115-253-F) in the presence of IFN-γ, and MG132. Total cell-lysates were subjected to immunoprecipitation using FLAG antibody, followed by the immunoblot was done using ubiquitin antibody. The higher relative mobility of the bands indicates multiple tyrosine phosphorylation. Cells were transfected with the following plasmids (0.5 µg in 4 cm2 well): FLAG-tyrosine single/double mutant (FLAG-Y-115F, FLAG-Y-253-F, or FLAG-Y-115-253-F) in the presence of IFN-γ. After 8 h of transfection, untransfected and transfected cells were infected with parasite. f Total cell-lysates were used for immunoblot using SAG1 antibody (36 kDa). Bar diagram represents mean ± SE of three repeats of SAG1 band. *, #, γ represent statistically significant (p < 0.05), comparison was made relative to untransfected-infected cells of each time-point. g Cells were transfected with the above-mentioned plasmids and infection was done by mCherry expressing T. gondii RH, and at the indicated times, slides were stained for nucleus (DAPI, blue) and visualized by confocal microscopy. h In similar condition, infected cells and cell supernatants were collected for measuring functional enzymatic activity of IDO1. Kynurenine production was assayed by photometric assay. Bar diagram represents mean ± SE of three separate experiment. *, and # represent statistically significant (p < 0.05), comparison was made relative to only untransfected-infected cells of each time-point