Fig. 3: PTEN is a transcriptional target of the MTA2/NuRD complex in PDAC cells.
From: MTA2-mediated inhibition of PTEN leads to pancreatic ductal adenocarcinoma carcinogenicity

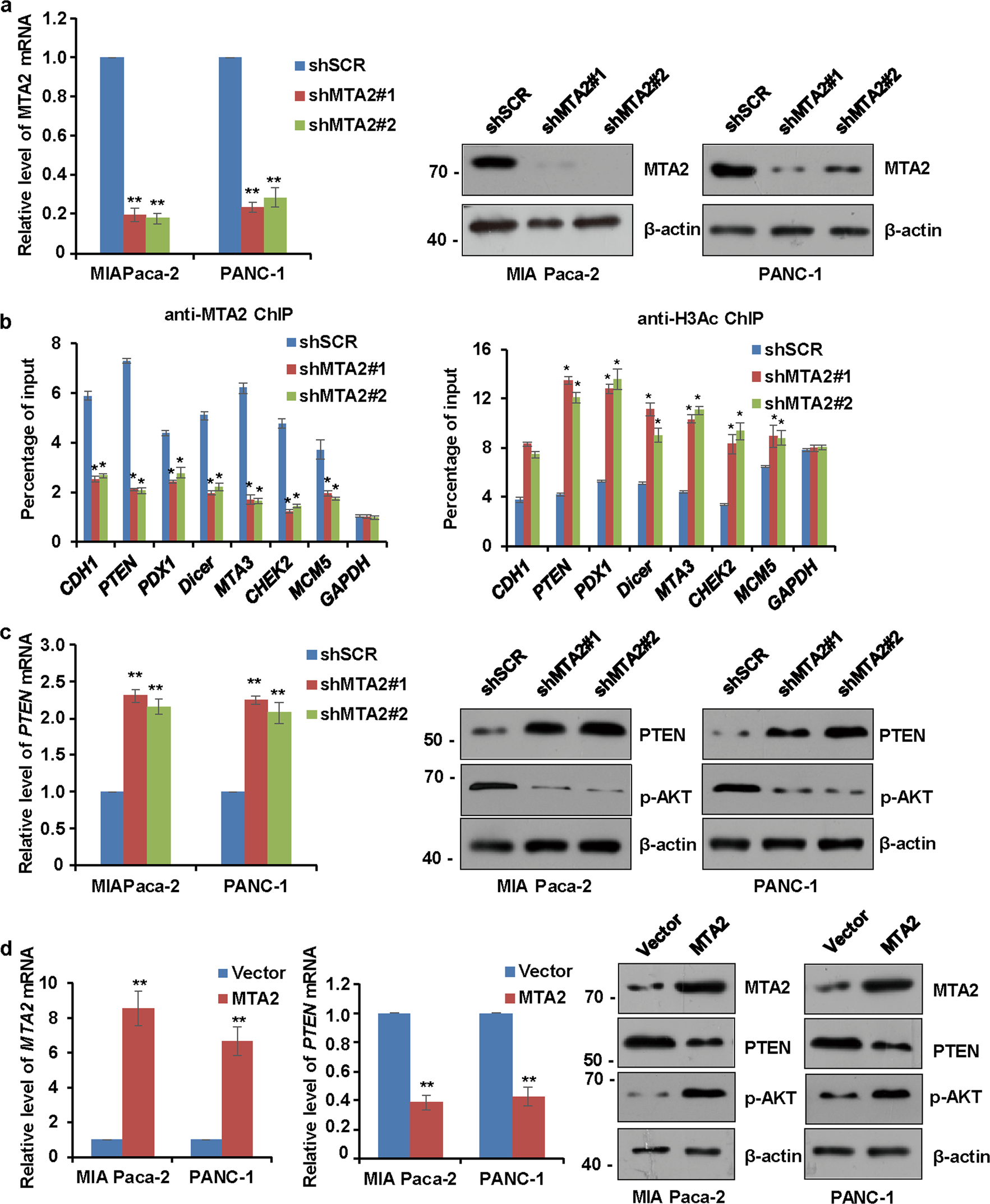
a MIA Paca-2 or PANC-1 cells were infected with a lentivirus carrying the scrambled control shRNA (shSCR) or shRNAs targeting MTA2 (shMTA). The knockdown efficiencies of MTA2 were verified by qRT-PCR and western blot. Values are mean ± S.D. n = 3. **P < 0.01. b qChIP experiments were performed in the MTA2-depleted MIA Paca-2 cells to measure the recruitment of MTA2 (left panel) and H3Ac (right panel) at the promoters of the target genes. Error bars represent mean ± S.D. n = 3. *P < 0.05; **P < 0.01. c, d qRT-PCR and western blot analyses were used to measure the levels of PTEN and phosphorylated AKT (p-AKT) in MIA Paca-2 or PANC-1 cells infected c with shSCR or shMTA2, or d with empty vector or MTA2 overexpression construct. Values are mean ± S.D. n = 3. **P < 0.01