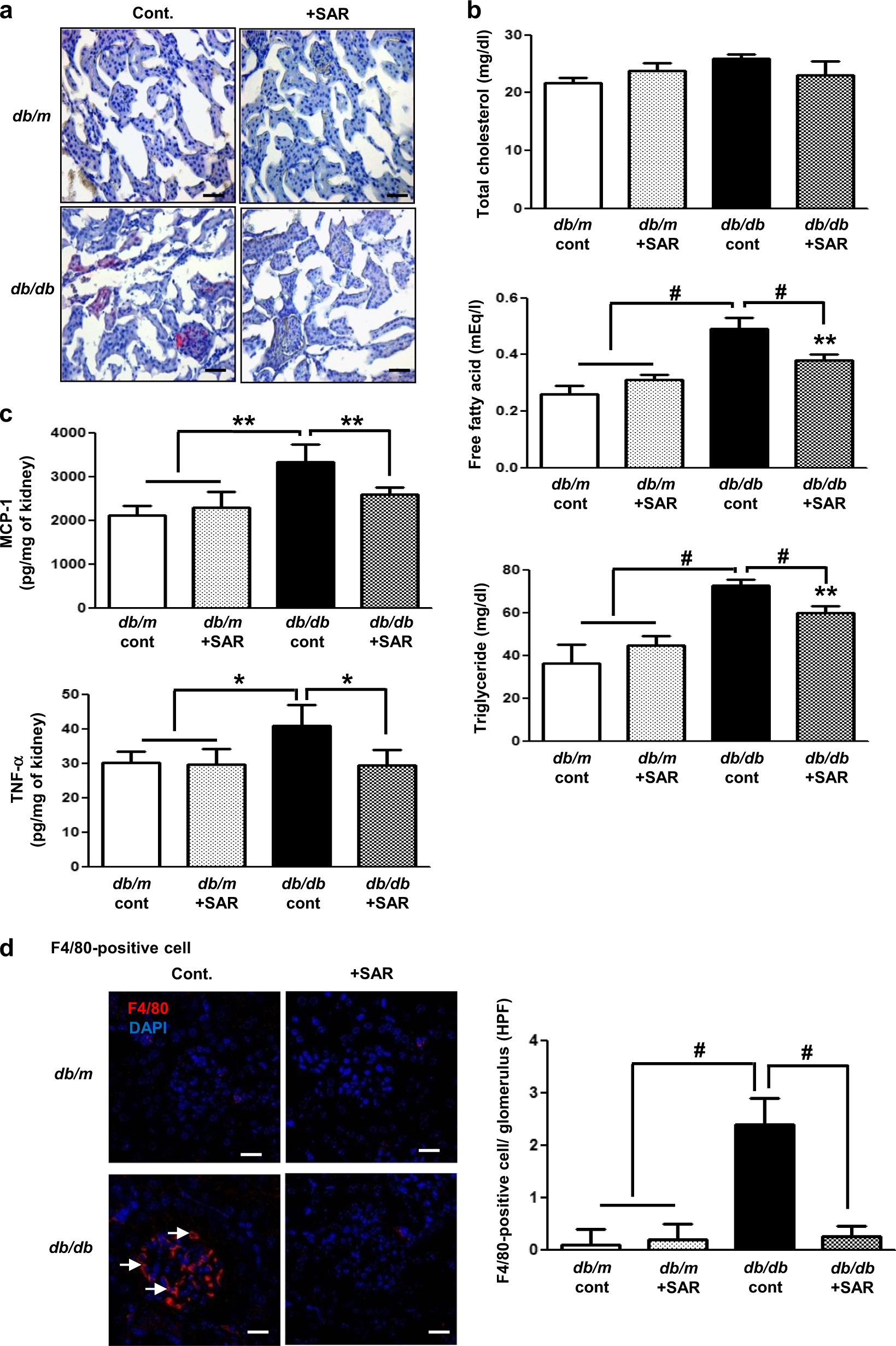
Fig. 2: SAR131675 attenuates intrarenal lipid accumulation, inflammation, and macrophage M1 polarization in db/db mice.


Lipid accumulation in the kidneys, inflammatory cell infiltration, and macrophage polarization were determined at 20 weeks in db/m and db/db mice treated with or without SAR131675. a Representative images of oil red O staining. b Intrarenal total cholesterol, free fatty acids, and triglycerides. c Monocyte chemoattractant protein-1 (MCP-1) and tumor necrosis factor-α (TNF-α) levels. d Representative images of immunohistochemical staining for F4/80-positive cells. e Representative western blots for CD68, arginase I, arginase II, inducible nitric oxide synthase (iNOS), and β-actin and quantitative data. *P < 0.05, **P < 0.01, and #P < 0.001 vs. other groups