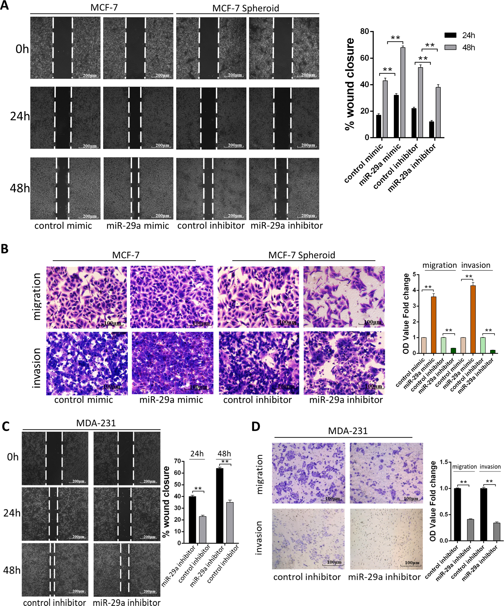
Fig. 2: miR-29a promotes breast cancer cells migration and invasion in vitro.

a, b Migration and invasion of MCF-7 cells transfected with control mimic or miR-29a mimic and MCF-7 spheroid cells transfected with control inhibitor or miR-29a inhibitor detected by wound healing assay (a), transwell migration assay and transwell invasion assay (b). c, d Migration and invasion of MDA-MB-231 cells transfected with control inhibitor or miR-29a inhibitor detected by wound healing assay (c), transwell migration assay and transwell invasion assay (d). **P < 0.01