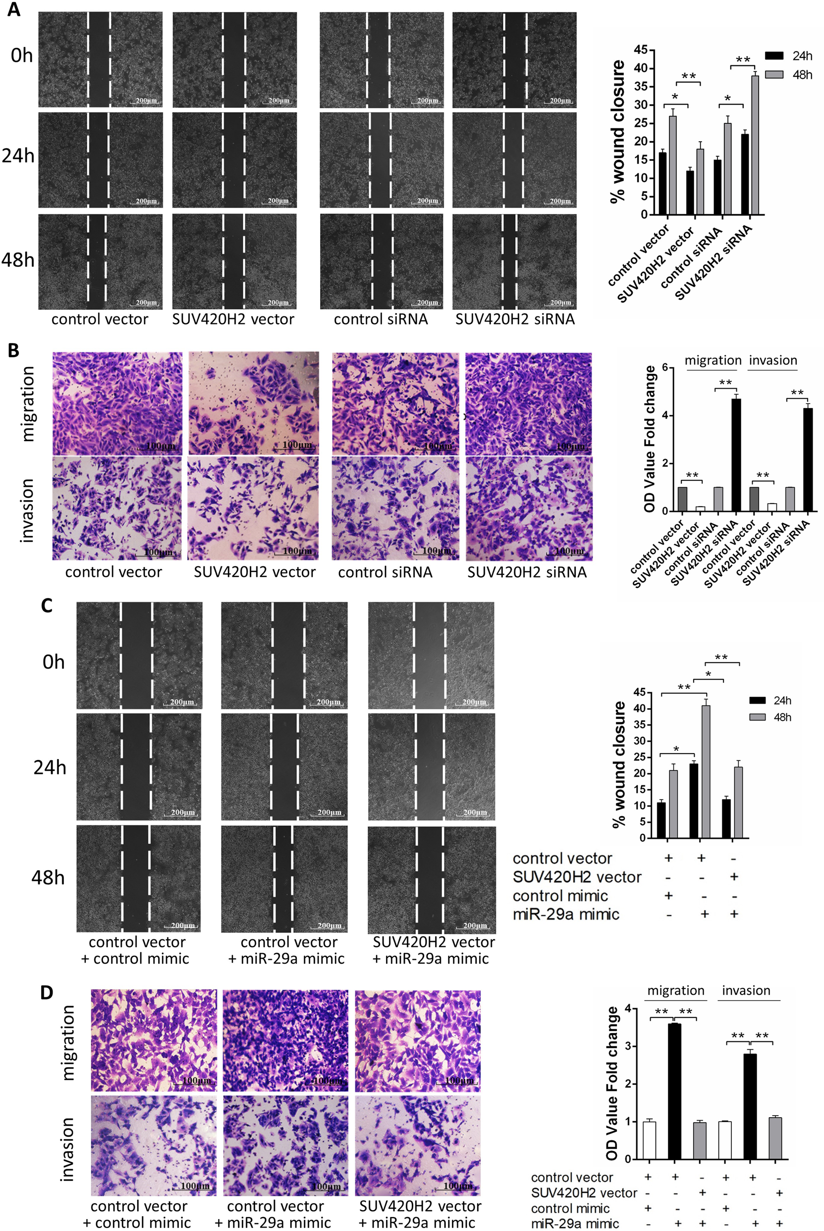
Fig. 4: miR-29a promotes breast cancer cells migration and invasion via targeting SUV420H2.

a, b Migration and invasion of MCF-7 cells transfected with either the control vector, SUV420H2 vector, control siRNA, or SUV420H2 siRNA as indicated, detected by wound healing assay (a), transwell migration assay, and transwell invasion assay (b). c, d Migration and invasion of MCF-7 cells transfected with either the control mimic plus control vector, miR-29a mimic plus control vector or miR-29a mimic plus SUV420H2 vector detected by wound healing assay (c), transwell migration assay and transwell invasion assay (d). *P < 0.05; **P < 0.01