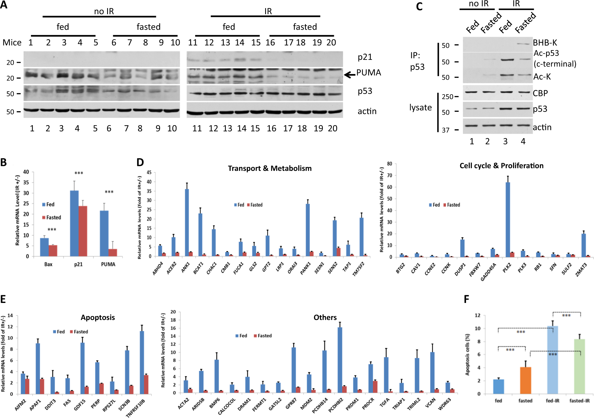
Fig. 5: β-hydroxybutyrylated p53 inhibits downstream gene expression.

Six- to eight-week-old C57BL male mice (n = 5 in each group) were fed a standard chow diet or fasted (with free access to water) for 48 h and exposed to 12.5 Gy of γ-irradiation or left untreated. Then, 4 h later, the mice were euthanized, and the thymus was collected. a Thymus cells were lysed, and p21 and PUMA protein levels were analyzed by immunoblot. b Thymus RNA was extracted and mRNA expression was measured by RT-qPCR. The starvation mice had lower levels of Bax, p21 and PUMA RNA, but these levels were upregulated by γ-irradiation to damage DNA, which induced p53 activation. c kbhb affected the acetylation level of p53 in vivo. Thymus lysates were IP with p53 (full-length) antibody and western blot using Ac-p53 (c-terminal), Ac-K or BHB-K antibody. d, e The starvation mice showed less upregulation of p53 downstream genes in response to γ-irradiation to damage DNA, which induces p53 activation. All levels of significance are at least p < 0.01. f Thymus cell apoptosis was assayed using a FITC-Annexin V kit. The rate of apoptosis was lower in the thymus tissues of fasted mice than in those of fed mice in 12.5 Gy γ-irradiation-treated animals even though in nonirradiated animals, the rate of apoptosis was higher in the thymus tissues of fasted mice than in fed mice. All results are expressed as the mean ± standard deviation. All data represent the average of five mice and triplicate experiments performed in each mouse. Analysis of variance was performed with the Student’s t test to determine the level of statistical significance of differences among groups. A value of p < 0.05 was considered statistically significant (*p < 0.05, **p < 0.01, ***p < 0.001)