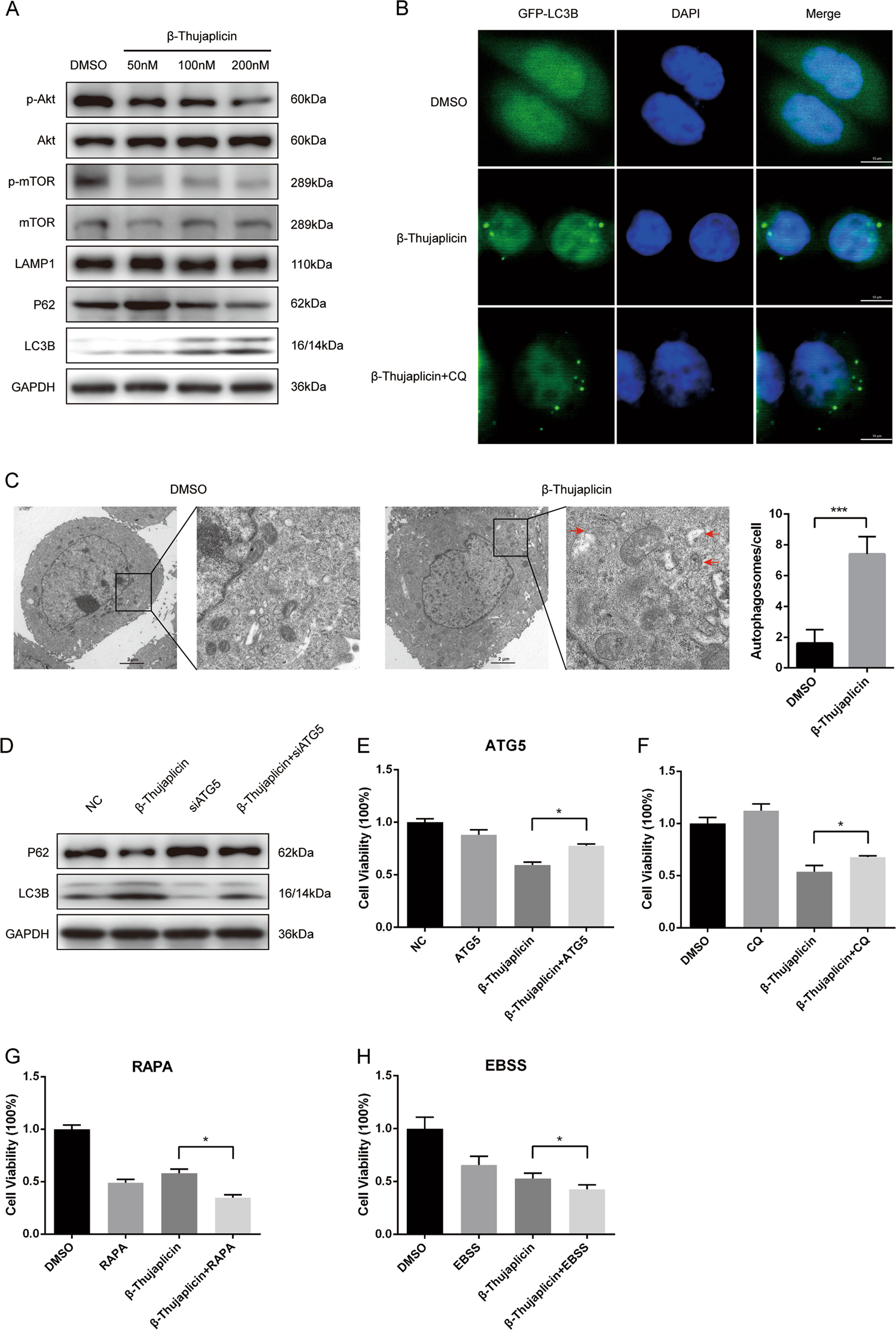
Fig. 2: β-Thujaplicin induces autophagic cell death in HepG2 cells.

a HepG2 cells were treated with increasing concentrations of β-Thujaplicin or 0.2% dimethyl sulfoxide (DMSO) for 24 h, and then the levels of autophagy-related proteins (p-Akt, Akt, p-mTOR, mTOR, LAMP1, p62, and LC3B) were determined by western blot. b HepG2 cells were infected with Ad-GFP-LC3 adenovirus for 24 h and pretreated with vehicle or 50 μM chloroquine (CQ) for 6 h, and then exposed to 100 nM β-Thujaplicin or 0.2% DMSO for another 24 h. GFP-LC3 punctae were acquired by confocal microscopy. c Representative transmission electron microscopy pictures of autophagosomes (arrow) in β-Thujaplicin or the DMSO group. d Immunoblot analysis of p62 and LC3B of cell lysates derived from control or ATG5 knockdown HepG2 cells treated with 100 nM β-Thujaplicin or 0.2% DMSO. e, f The cytotoxic activity of β-Thujaplicin can be attenuated by small interfering RNA against ATG5 and pretreatment with an autophagy inhibitor CQ. g, h β-Thujaplicin-induced cell death can be aggravated by autophagy activators Earle’s balanced salt solution (EBSS) and rapamycin (RAPA)