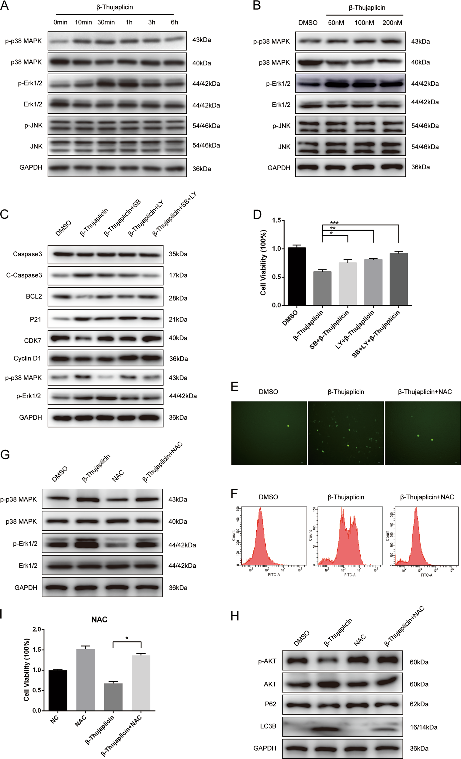
Fig. 4: Reactive oxygen species (ROS) accumulation-mediated Akt and p38/ERK MAPK signaling pathway is involved in β-Thujaplicin-induced cancer cell death.

a The protein levels of p-p38, p38, p-ERK, ERK, p-JNK, and JNK were detected after HepG2 cells were exposed to 100 nM β-Thujaplicin for the indicated time. b The protein levels of mitogen-activated protein kinases were determined after HepG2 cells were treated with different concentrations of β-Thujaplicin or 0.2% dimethyl sulfoxide (DMSO) for 1 h. c, d HepG2 cells were pretreated with or without 0.5 μM SB203580 or 5 nM LY3214996 for 2 h, followed by β-Thujaplicin treatment for an additional 24 h. The expression of c-Caspase-3, Caspase-3, Bcl-2, P21, CDK7, Cyclin D1, p-p38 MAPK, and p-Erk1/2, and cell viability were measured. HepG2 cells were treated with 100 nM β-Thujaplicin with or without 10 mM N-acetyl cysteine (NAC) for 24 h, and then intracellular ROS were evaluated by fluorescence microscopy (e) and flow cytometry (f) using DCFH-DA, and the expression of p-p38, p38, p-ERK, and ERK (g), autophagy-related proteins p-Akt, Akt, p62, and LC3B (h), and cell viability (i) were demonstrated