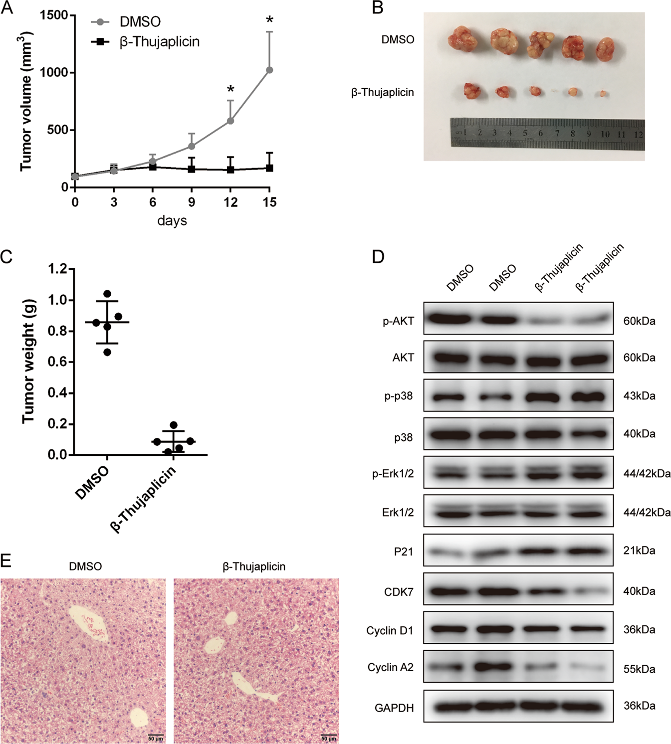
Fig. 5: β-Thujaplicin inhibits tumor growth in xenograft mice.

a Average ± SEM tumor volumes of xenografts in nude mice. Xenograft volumes were monitored at the indicated time using caliper measurements and calculated with the following formula: volume = 0.5 × (length × width2). b Fifteen days after β-Thujaplicin or dimethyl sulfoxide (DMSO) injection, the mice were euthanized and the xenograft tumors were collected; the image shows the tumors generated by two different treatment groups. c Average ± SEM tumor weight was analyzed. d The tumor sections were performed by western blot analysis for detection of p-Akt, Akt, p-p38, p38, p-ERK, and ERK. e Hematoxylin and eosin staining of liver sections from xenograft mice treated with β-Thujaplicin or DMSO