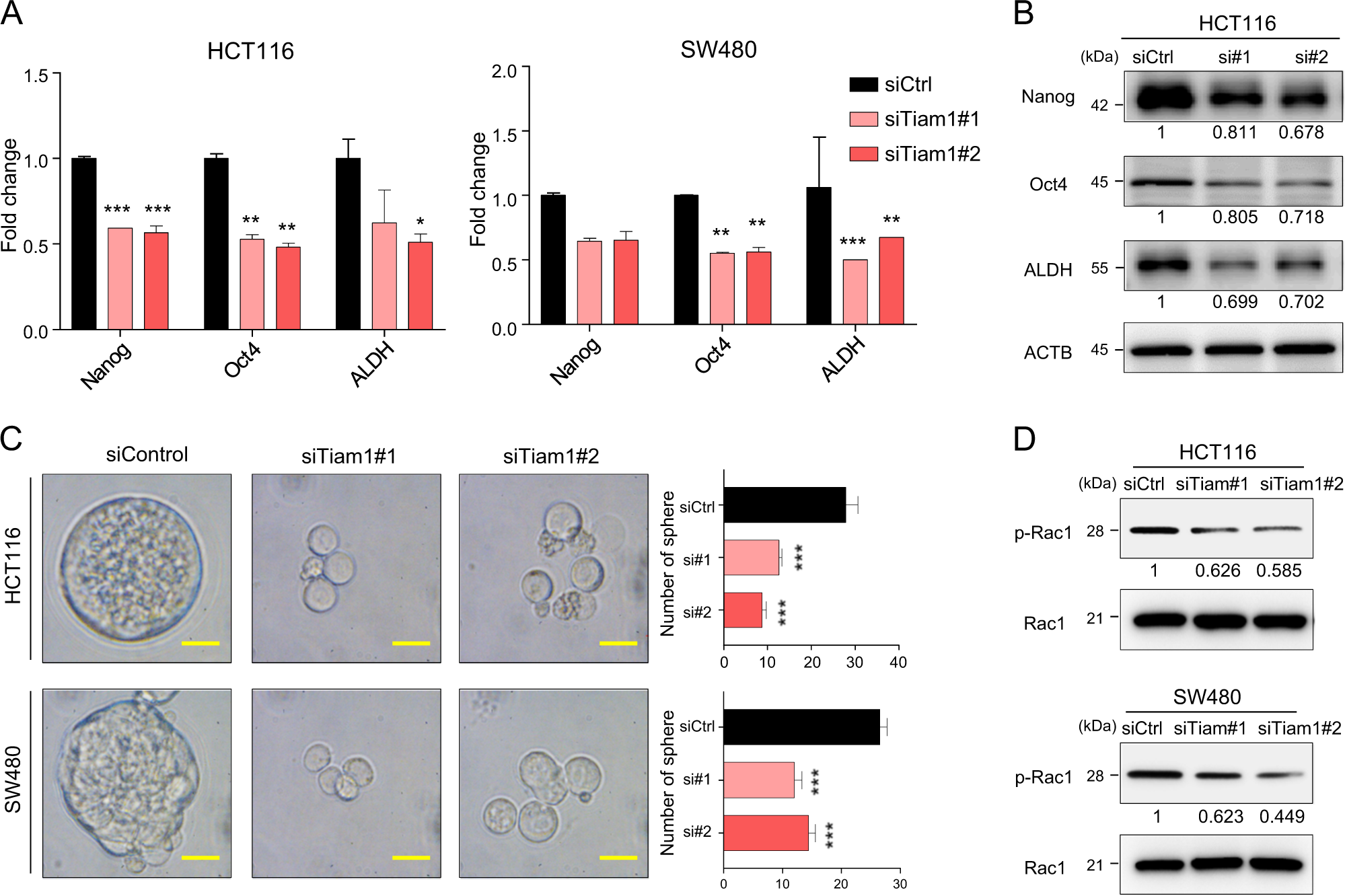
Fig. 3: TIAM1 regulates chemoresistance through controlling stemness in CRC cells.
From: TIAM1 promotes chemoresistance and tumor invasiveness in colorectal cancer

a The bar graphs illustrate mRNA expression of NANOG, OCT-4, and ALDH in CRC cell lines transfected with siRNA for TIAM1 and the corresponding control. b The western blot analyses illustrate mRNA expression of Nanog, Oct-4, and ALDH in the HCT116 cell line transfected with siRNA for TIAM1 and the corresponding control. The relative expression values normalized to reference protein are shown in each image. c A spheroid formation assay for CRC cell lines transfected by TIAM1 siRNA or the corresponding control. Representative microscopic fields are shown (left). The image of the siCtrl is from the spheroids, and the images of the siTIAM1 are the cancer cells which did not form sphere. The bar graph is presented as the number of spheroids (right). Scale bars, 40 μm (×400). d The western blot analyses illustrate the protein expression of phosphorylated Rac1 and the total Rac1 of CRC cell lines transfected with siRNA for TIAM1 and the corresponding control. The relative expression values normalized to reference protein are shown in each image. Error bars are presented as mean ± SE of three independent experiments, *P < 0.05; **P < 0.01; ***P < 0.001 (T-test)