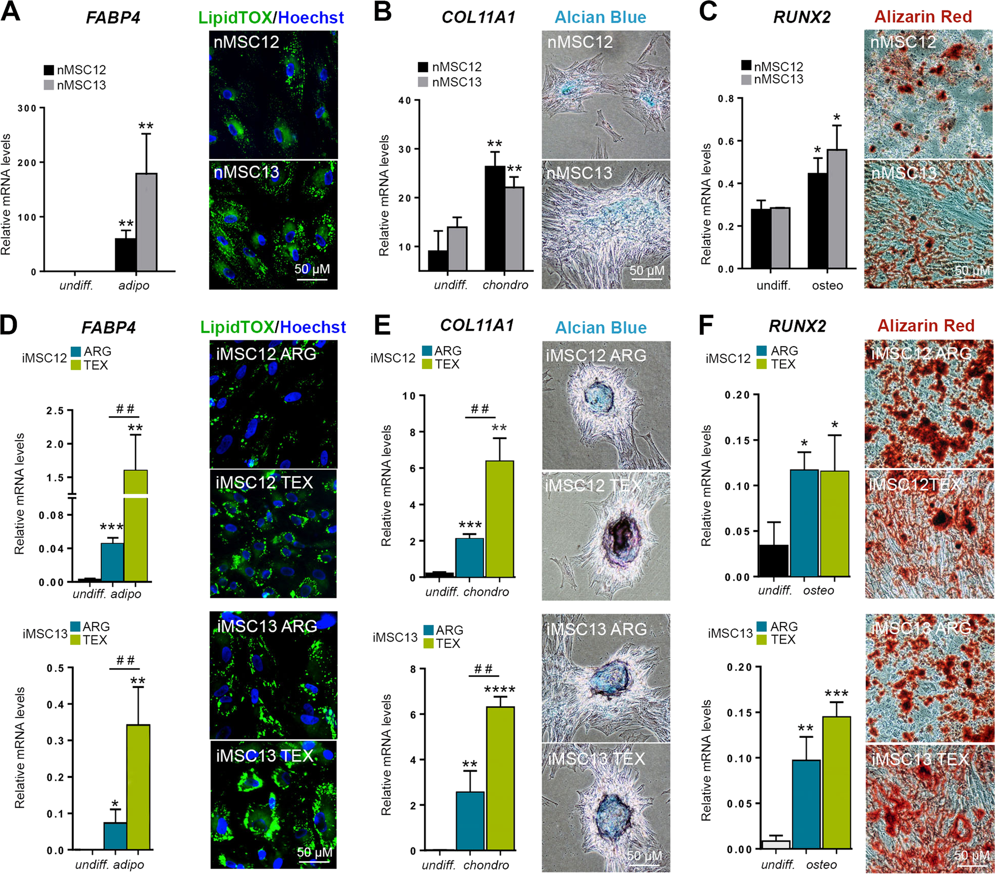
Fig. 3: Differentiation potential of iMSCs. Differentiation potential.

a nMSCs that were exposed to adipogenic differentiation medium showed accumulation lipid droplets as detected with LipidTOX stain and had a significantly higher (**p ≤ 0.01) expression of fatty acid binding protein 4 (FABP4) mRNA. No significant difference in FABP4 mRNA levels was detected between nMSC12 and nMSC13. b nMSCs that were exposed to chondrogenic differentiation medium were positive for cartilage glycosaminoglycans as detected by Alcian Blue staining and had a significantly higher (**p ≤ 0.01) expression of collagen 11 (COL11A1) mRNA. No significant difference in COL11A1 levels was detected between nMSC12 and nMSC13. c nMSCs that were exposed to osteogenic differentiation medium were full of mineral accumulations as detected by Alizarin Red staining and had a significantly higher (*p ≤ 0.05) expression of runt-related transcription factor 2 (RUNX2) mRNA. No significant difference in RUNX2 levels was detected between nMSC12 and nMSC13. d Following adipogenic differentiation, all iMSCs lines showed accumulation of lipid droplets and significantly higher (***p ≤ 0.001, **p ≤ 0.01, *p ≤ 0.05) expression of FABP4. Both lines generated using the TEX protocol (iMSC12 TEX and iMSC13 TEX) had a significantly higher (##p ≤ 0.01) expression of FAPB4 than the lines generated using the ARG protocol (iMSC12 ARG and iMSC13 ARG). e Following chondrogenic differentiation, all iMSC lines were positive for cartilage glycosaminoglycans as detected by Alcian Blue staining and had a significantly higher (****p ≤ 0.0001, ***p ≤ 0.001, **p ≤ 0.01) expression of COL11A1. Both lines generated using the TEX protocol (iMSC12 TEX and iMSC13 TEX) had a significantly higher (##p ≤ 0.01) expression of COL11A1 than the lines generated using the ARG protocol (iMSC12 ARG and iMSC13 ARG). f Following osteogenic differentiation, all iMSC lines were full of mineral accumulation and had a significantly higher (***p ≤ 0.001, **p ≤ 0.01, *p ≤ 0.05) expression of RUNX2. There were no significant differences in RUNX2 expression between the lines generated using the TEX protocol (iMSC12 TEX and iMSC13 TEX) and the lines generated using the ARG protocol (iMSC12 ARG and iMSC13 ARG) after culture under osteogenic conditions