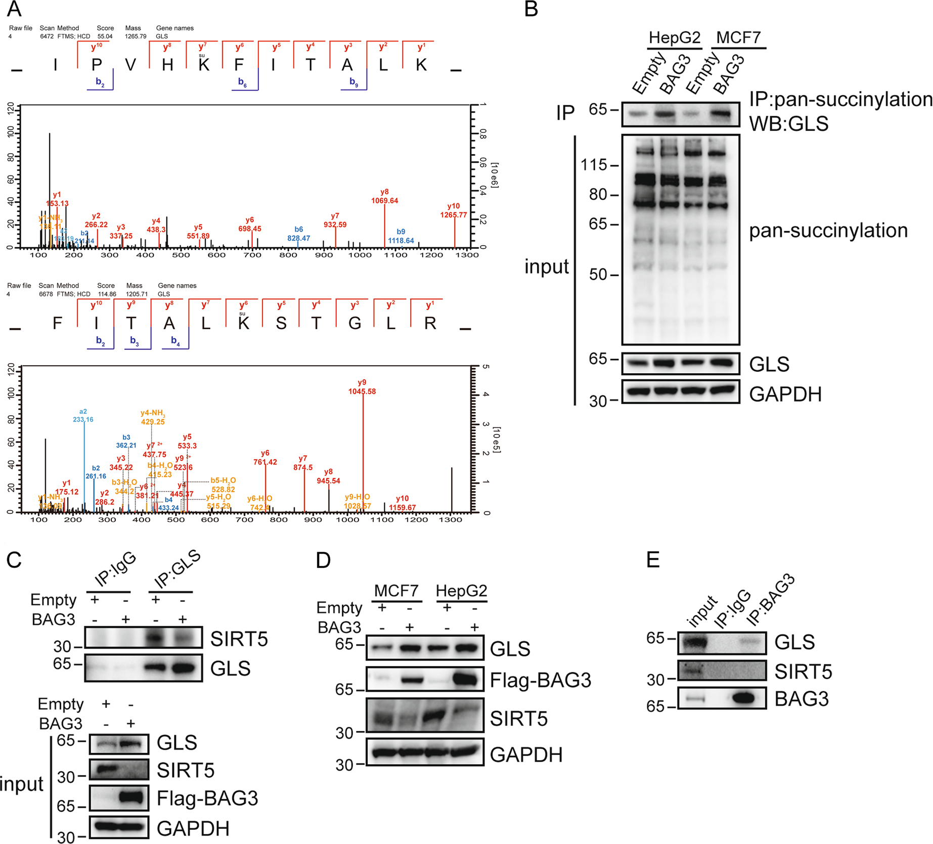
Fig. 5: Ectopic BAG3 expression increases GLS succinylation at Lys158 and Lys164 sites.
From: BAG3 promotes autophagy and glutaminolysis via stabilizing glutaminase

a Globally screening succinylation proteomics identified that lysine 158 and lysine 164 are succinylated in succinylated GLS. b BAG3 overexpression leads to increased succinylation of GLS in HepG2 and MCF7 cells. c Immunoprecipitation assays of interaction between GLS and SIRT5 in HepG2 cells infected with lentivirus containing empty or BAG3 construct. Ectopic BAG3 expression decreases the interaction between GLS and SIRT5. d Western blot analysis of the levels of SIRT5 in control or BAG3-overexpressing cells. e Co-immunoprecipitation assays of interaction between BAG3 and GLS or SIRT5 in HepG2 cells