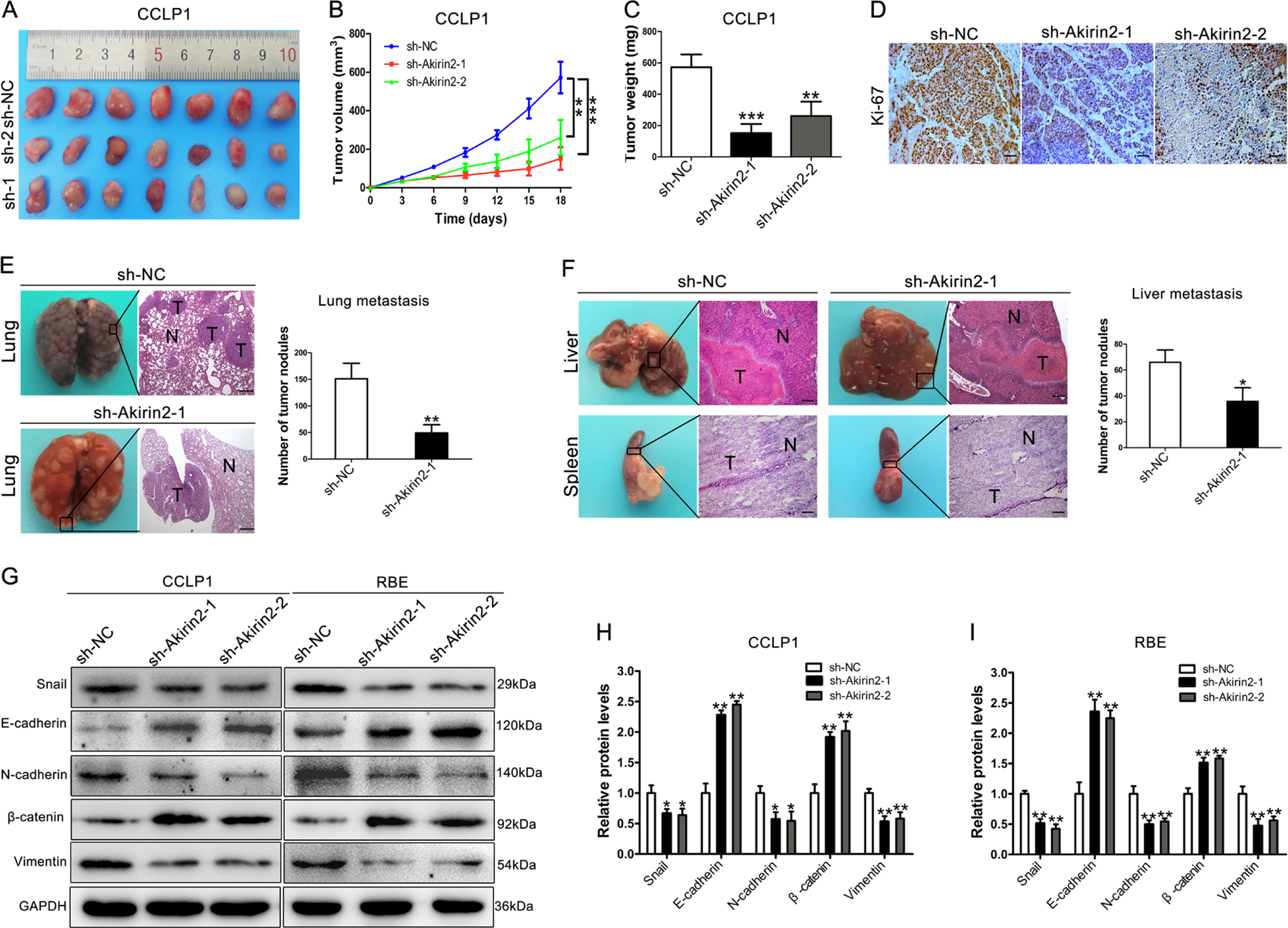
Fig. 3: Knockdown of Akirin2 suppresses tumor growth and metastasis in vivo.

a Xenograft tumors were generated by injecting CCLP1 cells downregulated Akirin2 or carrying a negative control vector. b The growth of xenograft tumors was measured by volume. c The tumor weight was recorded. d Ki67 staining of the xenograft tumors is shown. e Analysis of an experimental metastasis animal model was performed by injecting Akirin2 stable knockdown CCLP1 cells into the tail vein of nude mice. (Left) Representative images from each group are shown. (Right) The number of tumor nodules on lung surfaces from two groups is shown. f An experimental metastasis animal model was performed by injecting Akirin2 stable knockdown CCLP1 cells into the distal tip of the spleen. (Left) Representative images from each group are shown. (Right) The number of tumor nodules on liver surfaces from two groups is shown. g–i E-cadherin, β-catenin, Snail, Vimentin, and N-cadherin protein levels were detected and quantified in Akirin2 stable knockdown CCLP1 and RBE cells by western blotting. Magnification, × 40 (d, e, f). Scale bar, 500 μm (d, e, f). *P < 0.05; **P < 0.001; ***P < 0.001. Data are shown as mean ± SD of at least three independent experiments