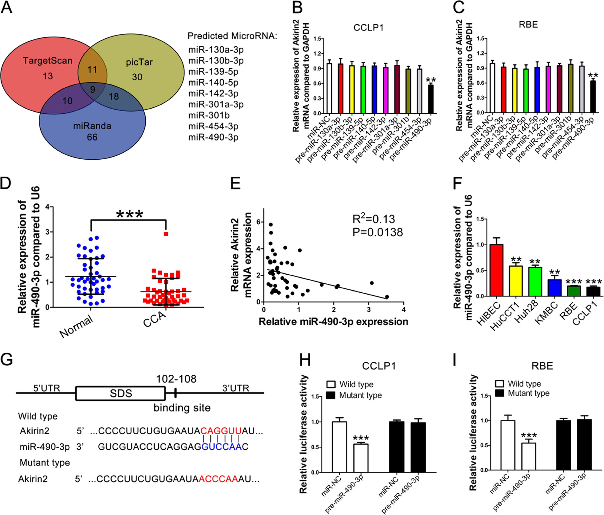
Fig. 6: Akirin2 expression is negatively controlled by miR-490-3p in human cholangiocarcinoma (CCA).

a Venn diagram indicates the number of predicted mirRNAs in three bioinformatic algorithms. b, c Akirin2 mRNA was detected by RT-qPCR after tranfecting the predicted miRNAs mimics in CCLP1 (b) and RBE cells (c). d Relative expression levels of miR-490-3p in adjacent normal tissues and CCA tissues. e Correlation between miR-490-3p expression and Akirin2 expression in clinical samples. f Relative miR-490-3p levels in HiBEC and CCA cell lines by RT-qPCR. g The putative binding site of the 3′-UTR of Akirin2 and miR-490-3p was shown. h, i Luciferase reporter assay. CCLP1 and RBE cells were co-transfected with a luciferase construct fused with the wild-type or site mutant 3′-UTR of Akirin2 and pre-miR-490-3p or miR-NC. Luciferase activity is reported relative to that of Renilla. **P < 0.001; ***P < 0.001. Data are shown as mean ± SD of at least three independent experiments