Fig. 1: USP2 is upregulated and is essential for CSC self-renewal and expansion in TNBC.
From: Inhibition of USP2 eliminates cancer stem cells and enhances TNBC responsiveness to chemotherapy

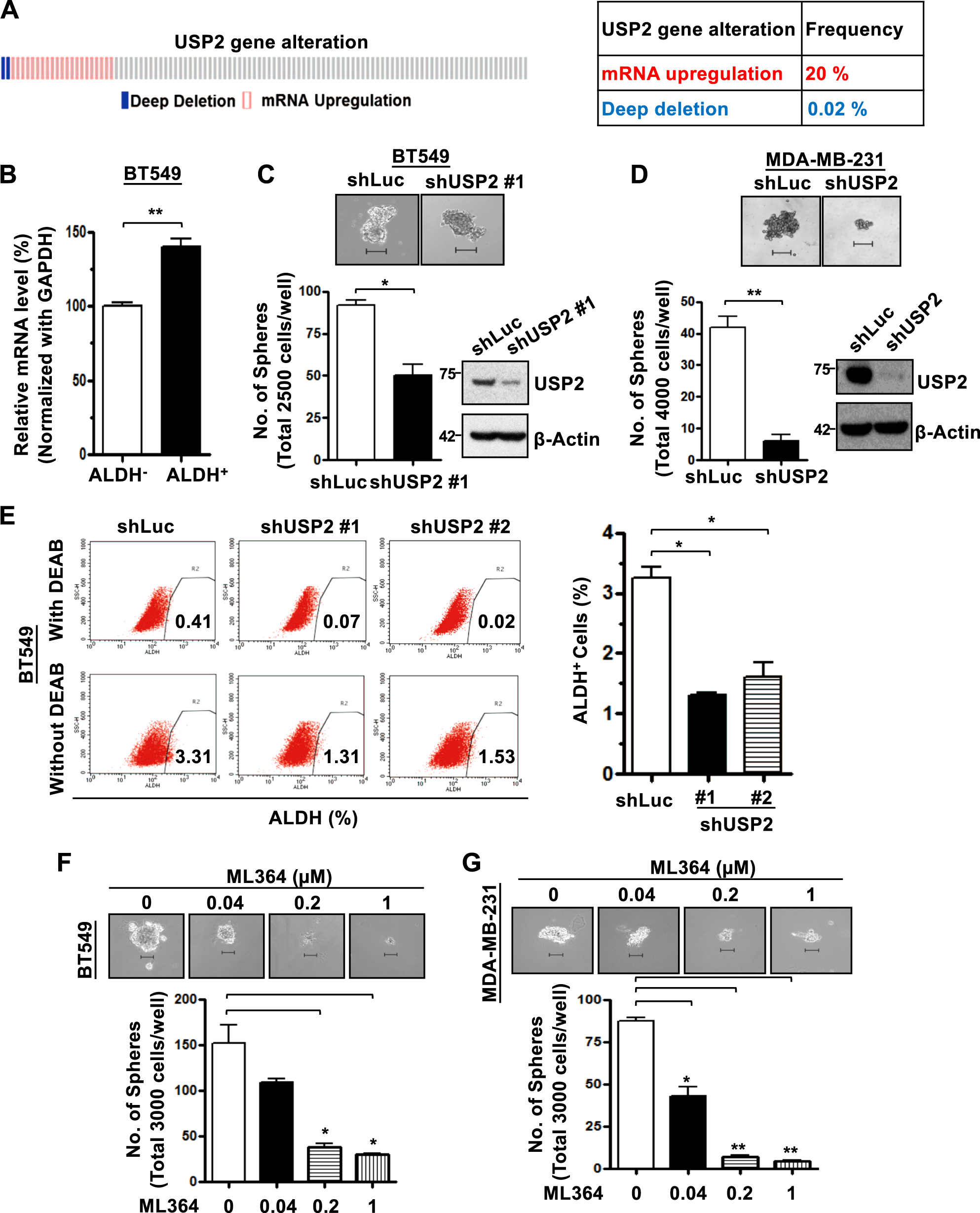
a cBioportal was used to access TCGA data for USP2 gene alternation from invasive carcinoma of basal-like breast cancer. b Real-time PCR analysis of USP2 mRNA levels in the non-CSC (ALDH−) and CSC (ALDH+) populations isolated from BT549 cells showed that USP2 gene expression is upregulated in CSCs. c, d Representative images and quantitative results of tumorsphere formation assay in BT549 (c), and MDA-MB-231 (d) cells stably infected with lentivirus containing shRNA targeting Luciferase or USP2. Western blot results showing the USP2 protein expression in Luciferase and USP2-knockdown cells. These experiments were performed with pools of cell after viral infection, followed by puromycin selection. Scale bar, 100 μm. e Representative flow cytometry images of and quantification results for the population of ALDH+ cells in Luciferase and USP2-knockdown BT549 cells was determined by flow cytometry analysis. N, N-diethylaminobenzaldehyde (DEAB), an inhibitor of ALDH enzyme, was used as a negative control. f, g Representative images and quantitative results of tumorsphere formation assay treated with vehicle control (DMSO) or various doses of the USP2 inhibitor ML364 in BT549 (f) and MDA-MB-231 (g) cells for 7 and 5 days, respectively. Cells were pre-treated with ML364 for 24 h before seeded. Scale bar, 100 μm. Results shown in (b–g) are presented as mean value ± SEM; *p < 0.05, **p < 0.01