Fig. 1: MiR-129 overexpression blocks neuronal migration.
From: MicroRNA-129 modulates neuronal migration by targeting Fmr1 in the developing mouse cortex

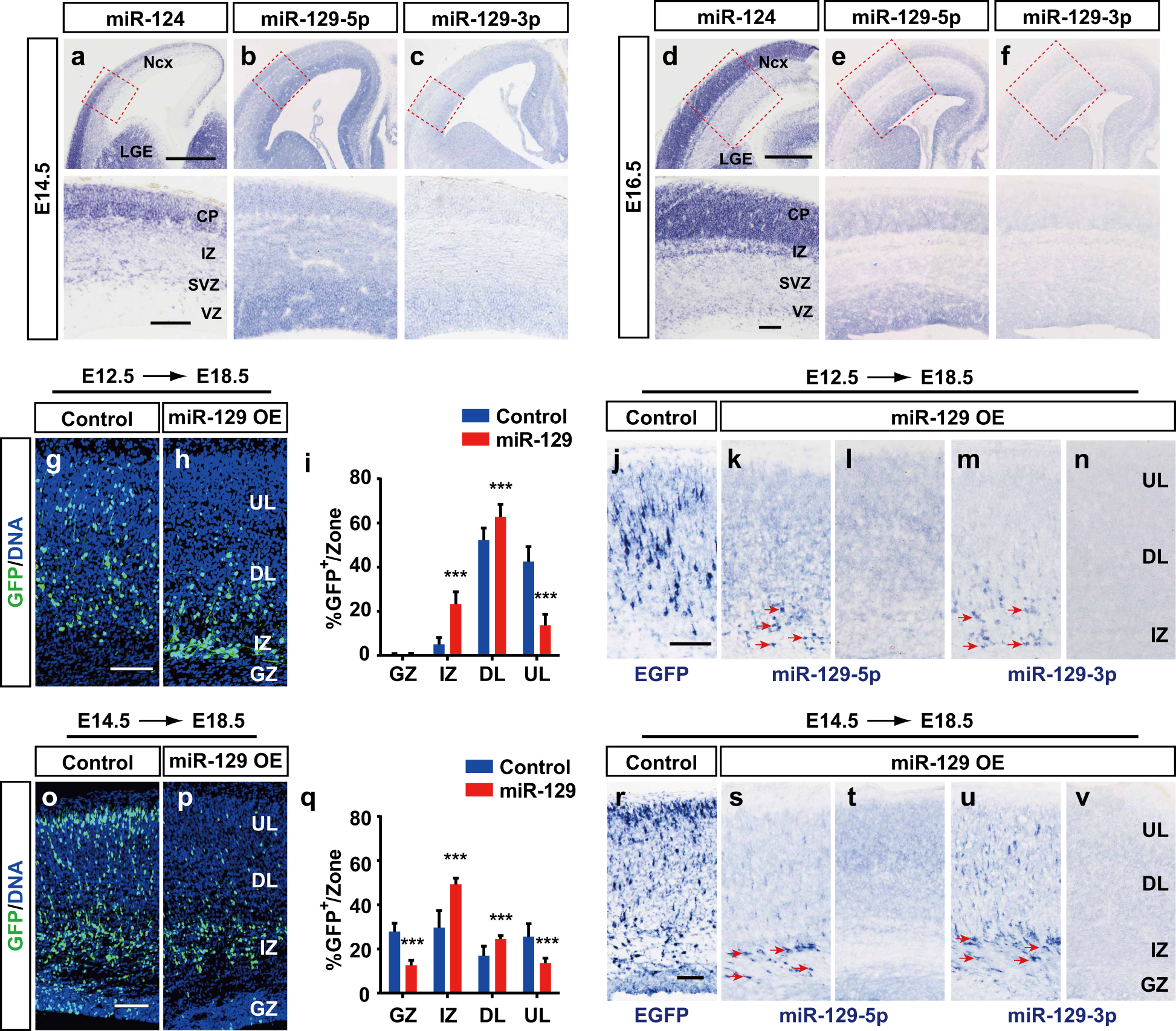
a–f The expression patterns of miR-124 (a, d), miR-129-5p (b, e), and miR-129-3p (c, f) were detected by in situ hybridization of coronal sections of E14.5 and E16.5 embryonic telencephalon. The images at the bottom of each panel are the higher magnification of the red dashed box in a–f. The scale bar is 500 μm in the top images of a and c with 100 μm scale bar in their bottom images. g–i, o–q Plasmids expressing GFP alone (control) and that coexpressing miR-129 were electroporated into the embryonic mouse brain at E12.5 or E14.5, and GFP-positive cells were quantified from the sections of E18.5 brains from different littermates (E12.5–E18.5, control: n = 3, miR-129: n = 6; E14.5–E18.5, control: n = 3, miR-129: n = 3). The results are expressed as the mean ± SD. Comparisons were performed by Student’s t-test, and the statistically significant P-values are shown as *P < 0.05, **P < 0.01, and ***P < 0.001. The scale bar is 100 μm in g and o. j–n, r–v Overexpressed miR-129-5p and miR-129-3p in the E12.5–E18.5 (k, m) and E14.5–E18.5 (s, u) electroporated samples were examined using LNA probes specific to miR-129-5p and miR-129-3p. EGFP probe (j, r) and the contralateral untransfected side (l, n, t, v) were used as controls. Red arrows indicate the overexpression signals. The scale bar is 100 μm in j and r. GZ germinal zone, IZ intermediate zone, DL deep layer, UL upper layer