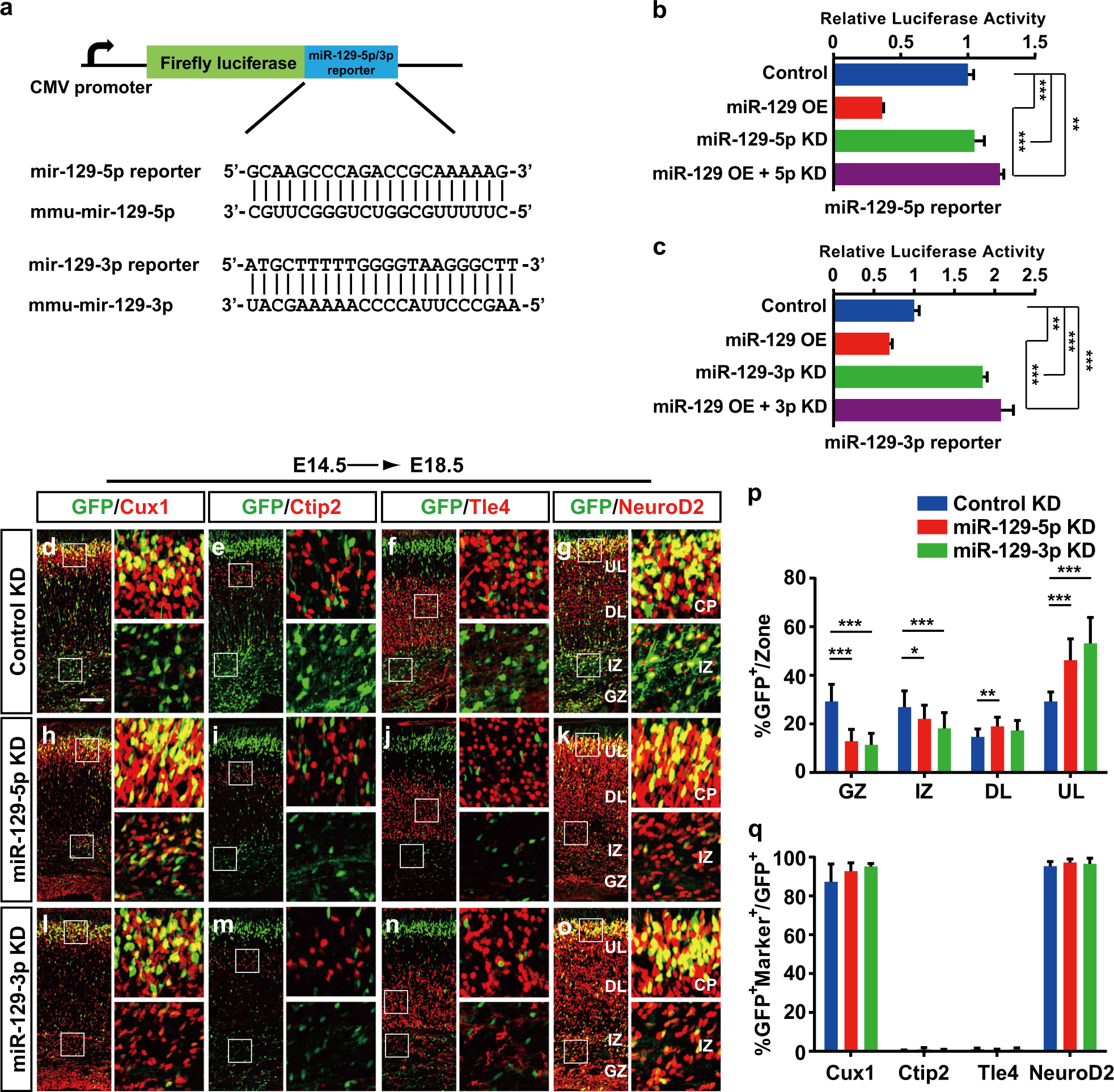
Fig. 4: Knockdown of miR-129-5p or miR-129-3p resulted in excessive migration but did not affect neuronal fate determination.
From: MicroRNA-129 modulates neuronal migration by targeting Fmr1 in the developing mouse cortex

a A schematic diagram showing miR-129-5p reporter and miR-129-3p reporter plasmids containing sequences complementary to mature mouse miR-129-5p and miR-129-3p, respectively. b, c Dual-luciferase reporter assays were performed and the 293ET cells were co-transfected with miR-129-5p reporter or miR-129-3p reporter with the control and pCIG-miR-129 OE vector and miR-129-5p antagomir (KD) or miR-129-3p antagomir (KD); the cells were harvested after 48 h. d–o MiR-129-5p antagomirs (miR-129-5p KD) or miR-129-3p antagomirs (miR-129-3p KD) or control antagomirs (Control KD) were electroporated into embryonic brains at E14.5, and brain sections of E18.5 embryos were stained with Cux1 (d, h, l), Ctip2 (e, i, m), Tle4 (f, j, n) or NeuroD2 (g, k, o) antibodies. Images next to each panel are high-magnification pictures of boxed regions in the CP and IZ to show the clear colocalization of GFP+ cells with different layer markers. The scale bar is 100 μm in d. p, q Quantification of the GFP+ cell distribution and coexpression with the indicated markers in the control KD (n = 5), miR-129-5p KD (n = 4) and miR-129-3p KD (n = 4) embryos. For Ctip2 coexpressing cells, only the cells in layer V were counted. GZ germinal zone, IZ intermediate zone, DL deep layer, UL upper layer. The results are expressed as the mean ± SD. Comparisons were performed by Student’s t-test, and the statistically significant P-values are shown as *P < 0.05, ** P < 0.01 and ***P < 0.001