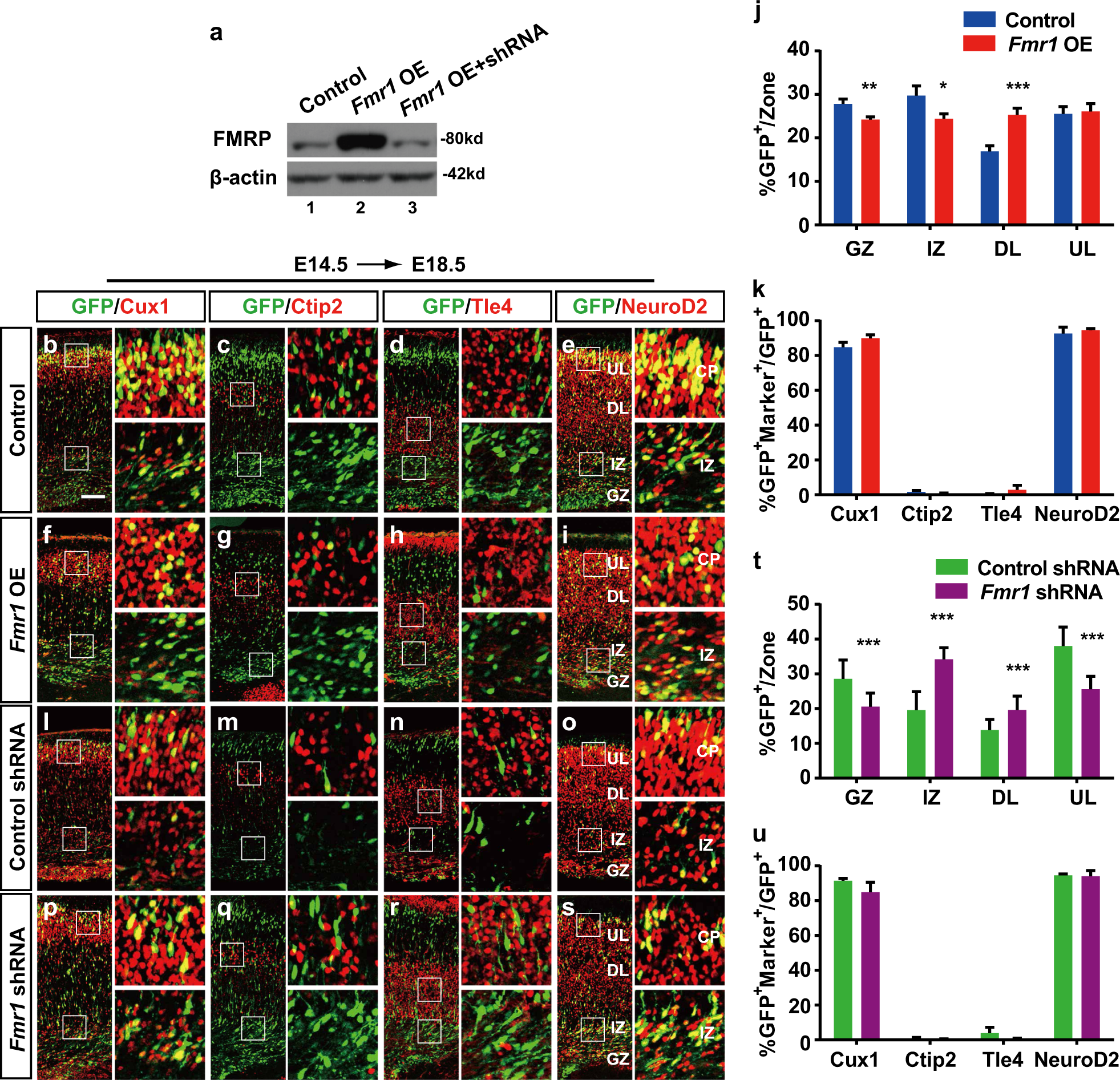
Fig. 6: FMRP controls neuronal migration in the developing cerebral cortex.
From: MicroRNA-129 modulates neuronal migration by targeting Fmr1 in the developing mouse cortex

a Fmr1 protein levels were detected by western blot analysis of the 293ET cells transfected after 48 h with control vectors (line 1) or Fmr1 expression vector (line 2) or Fmr1 expression vector together with Fmr1 shRNA (line 3). b–i, l–s Control vector or Fmr1 expression vector and shRNA vector containing scramble sequence (control shRNA) or Fmr1 shRNA expression vector were electroporated into embryonic brains at E14.5, and brain sections of E18.5 embryos were stained with Cux1 (b, f, l, p), Ctip2 (c, g, m, q), Tle4 (d, h, n, r) or NeuroD2 (e, i, o, s) antibodies. Images next to each panel are high-magnification pictures of boxed regions in the CP and IZ to show the clear co-localisation of GFP+ cells with different layers marker. The scale bar is 100 μm in b. j, k, t, u Quantification of the GFP+ cell distribution and coexpression with the indicated markers in Fmr1 OE (control: n = 3, Fmr1 OE: n = 3) and KD embryos (control shRNA: n = 5, Fmr1 shRNA: n = 3). For Ctip2 coexpressing cells, only the cells in layer V were counted. GZ germinal zone, IZ intermediate zone, DL deep layer, UL upper layer. The results are expressed as the mean ± SD or mean ± SEM. Comparisons were performed by Student’s t-test, and the statistically significant P-values are shown as *P < 0.05, **P < 001 and ***P < 0.001