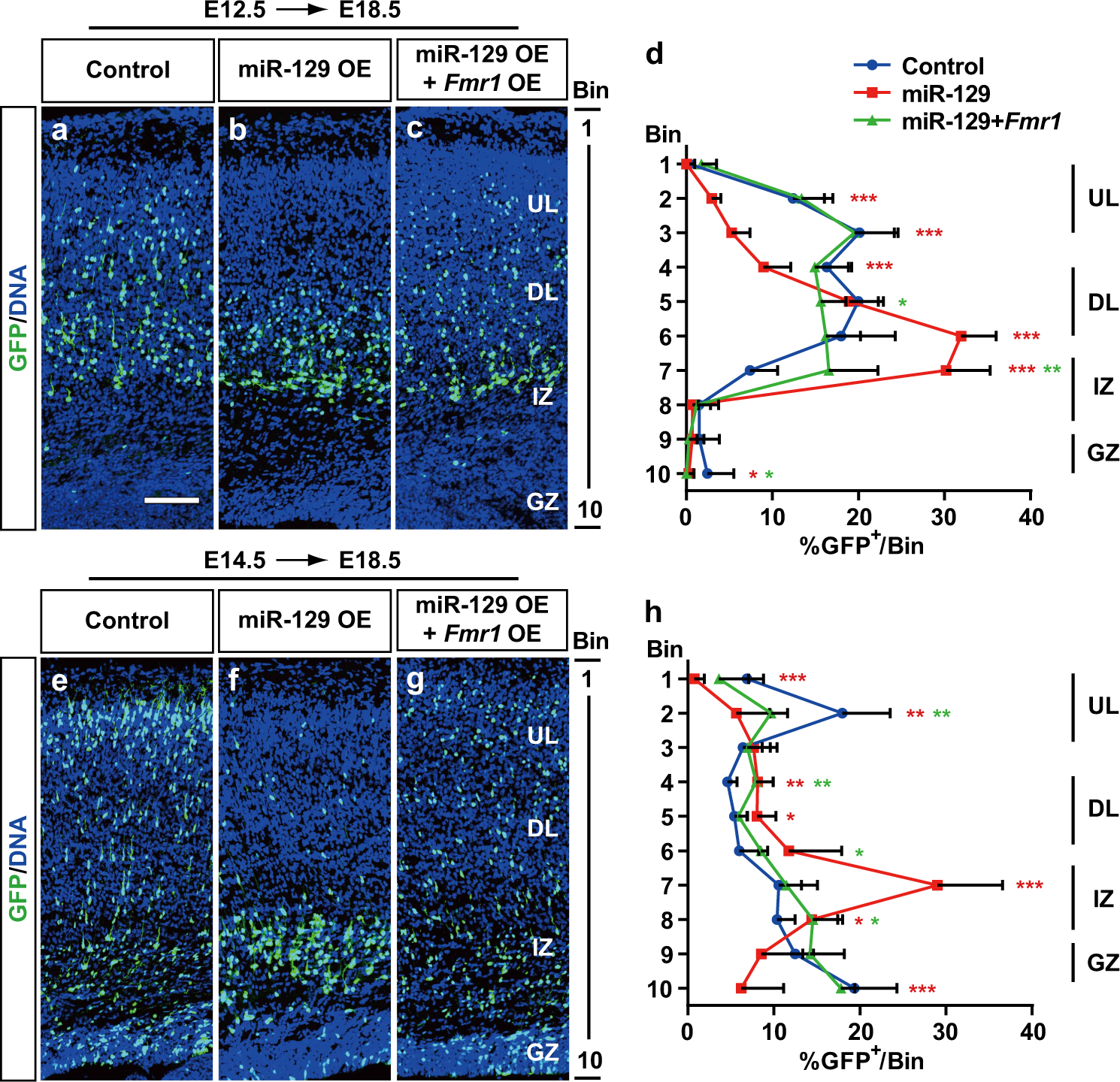
Fig. 7: Fmr1 rescues miR-129-repressed neuronal migration.
From: MicroRNA-129 modulates neuronal migration by targeting Fmr1 in the developing mouse cortex

a–c, e–g Control plasmid or plasmid expressing miR-129 (miR-129 OE) was electroporated alone or together with a Fmr1-expressing plasmid into embryonic mouse brains at E12.5 (a–c) or E14.5 (e–g), and brain sections of E18.5 embryos were analysed. The neocortices were divided into 10 bins for further quantification. The scale bar is 100 μm in a. d, h Quantification of GFP-positive cells from the sections of E18.5 embryo brains from different littermates electroporated at E12.5–E18.5 (control: n = 3, miR-129: n = 6, miR-129 + Fmr1: n = 4) and E14.5–E18.5 (control: n = 3, miR-129: n = 3, miR-129 + Fmr1: n = 3). GZ germinal zone, IZ intermediate zone, DL deep layer, UL upper layer. The results are expressed as the mean ± SD. Comparisons were performed by Student’s t-test, and the statistically significant P values are shown as *P < 0.05, **P < 001 and ***P < 0.001